EasyManua.ls Logo

Bpt XA/301LR - Page 14

Bpt XA/301LR
Print Icon
To Next Page IconTo Next Page
To Next Page IconTo Next Page
To Previous Page IconTo Previous Page
To Previous Page IconTo Previous Page
Loading...
14
E
INSTRUCCIONES
PARA LA INSTALACION
Atención.
Antes de proceder a la instalación del
aparato, leer atentamente las ADVER-
TENCIAS DE SEGURIDAD” contenidas
en el embalaje.
ALIMENTADOR XA/301LR
Unidad de alimentación y control, con
bus ECHELON, que permite la realiza-
ción de instalaciones del sistema 300
estándar y de tipo residencial.
Permite la conversación entre la placa
externa,elderivadointernoylacentra-
lita de portería.
Gestiona los comandos de servicio
(introducción automática/selección de
placasexternas,abre-puerta,luzescale-
ras,comandoauxiliar/llamadaalporte-
ro) y el estado de ocupado.
Para las líneas de datos hacia las pla-
cas externas y principales, el aparato
comunica por medio del protocolo LON
TALK, mientras que, hacia los derivados
internos, utiliza un protocolo BPT X2-X1
TECHNOLOGY.
El bus de conexión hacia las placas
externassecomponedetresparesmás
alimentación en el caso de vídeo. En el
casodeaudio,laconexiónserealizapor
dos pares más alimentación. El bus de
conexión hacia los derivados internos
se compone de un solo par (Sistema
X1) o bien de un par más alimentación
(Sistema X2).
El aparato posee un conector CNV para
la conexión al modulador de vídeo
XAV/300 y de un conector CNS para la
conexiónalselectorICB/300.
Compatibilidad con XA/300LR
Los eventuales problemas de incompa-
tibilidad (por ejemplo, uso de VSE/300
o derivados internos tipo EXEDRA) se
pueden resolver regulando la tensión
de salida del Bus “B” desde 20 V DC hasta
18 V DC mediante el potenciómetro P2.
Función de los bornes (fig. 1)
Bornera A
~
Entrada alimentación de red
230 V ca 50/60 Hz
~
Bornera B
L
Línea datos LON
+
Salida alimentación
placaexterna18VDC
A
Salidaaudiodelaplacaexterna
BorneraC
+XUP
Línea X1
de videoportero 20 V DC
B
–XUP
+
Salida alimentación centralizada
videoporteros 18 V DC
Tierra funcional
Función del puente SW2 (fig. 1)
Normalmente colocado. Quite el puen-
tepara obtenerlasensibilidadmáxima
del receptor de datos de la línea X2-X1.
Funciones del led amarillo
- Parpadeo del LED en modo regular:
programación derivados internos activa.
- LED encendido con breves inter-
rupciones: modalidad prueba automáti-
ca activa.
- LED encendido: programación de las
placasexternasactivaoconmalfuncio-
namiento.
- LED apagado: funcionamiento normal.
- LED parpadea velozmente: cortocir-
cuito en la línea X2 o en la línea LON.
Toma RJ45 (fig. 1)
Esta toma permite la conexión al dis-
positivo de programación IPC/300LR o
IPC/301LR.
Características técnicas
• Alimentación:230Vca50/60Hz.
El aparato está protegido electrónica-
mente contra sobrecargas y cortocircui-
tos; además, las dos alimentaciones (18
V y 20 V) están aisladas por galvanizado.
• Potenciaabsorbida:120VA.
• Potenciadisipada:22Wmáx.y8Wen
estado de espera.
• Alimentación placas externas y deriva-
dos internos de videoportero X2 y acce-
sorios:18VDC2A(2,5Ademáximo).
• Alimentación placas externas y deri-
vados internos de videoportero X1
yaccesorios:18V DC 1,2 A (1,7 A de
máximo).
• Alimentación derivados internos
mediantebus:20Vcd(borneraC).
• ElaparatoXA/301LRpuedealimentar
sinsoporte:
- 1placaexternadevideoporteroserie
TM, serie Targha analógica o digital;
- 1 derivado interno de videoportero X1
o X2 activo y 63 en estado de espera;
- 5 amplificadores XDV/300A;
o bien
- 2 placas externas de videoportero
serie Targha analógicas o digitales;
• Número de usuarios que se pueden
conectarenlalíneaX2-X1(B):
- 100 videoporteros;
- 200 porteros automáticos.
• Derivados internos que se pueden
activar con la misma llamada: 3 (8
con, al menos, 6 derivados con nota
atenuada).
• Temperaturadefuncionamiento:de0
°C a +35 °C.
• Dimensiones:módulode12unidades
bajo para guía DIN (fig. 2).
Instrucciones de instalación
ATENCIÓN.
El alimentador debe instalarse SIEM-
PRE en horizontal (prever una ventila-
ción adecuada si el aparato se instala
en un contenedor).
El aparato puede instalarse a pared
usando la guía DIN suministrada, apli-
cando el cubre-bornes de protección
(fig. 3-4). El aparato puede instalarse en
un cuadro eléctrico adecuado sobre
guía DIN (EN 50022) (fig. 5).
Para el desmontaje, proceder como se
indica en la figura 6.
Para las medidas necesarias, ver las figu-
ras 2-A y 2-B.
INFORMACIÓN GENERAL SOBRE
LA PROGRAMACIÓN
La programación del sistema 300 reali-
zadopuedeefectuarsededosformas:
Programaciónenmodalidadextendida
Se efectúa mediante PC y software
PCS/300 en instalaciones con varios ali-
mentadores XA/301LR o en caso de que
se quiera ampliar la configuración base.
• Programaciónenmodalidadbase
Se efectúa mediante el alimentador
XA/301LR en instalaciones con un
solo alimentador.
7
HPV/1+
HAV/200+
HIA/300+
ICP/LR+
...HEP/306+
...HTS
HPV/1+
HAV/200+
HIA/300+
HAC/300LR+
2HTS
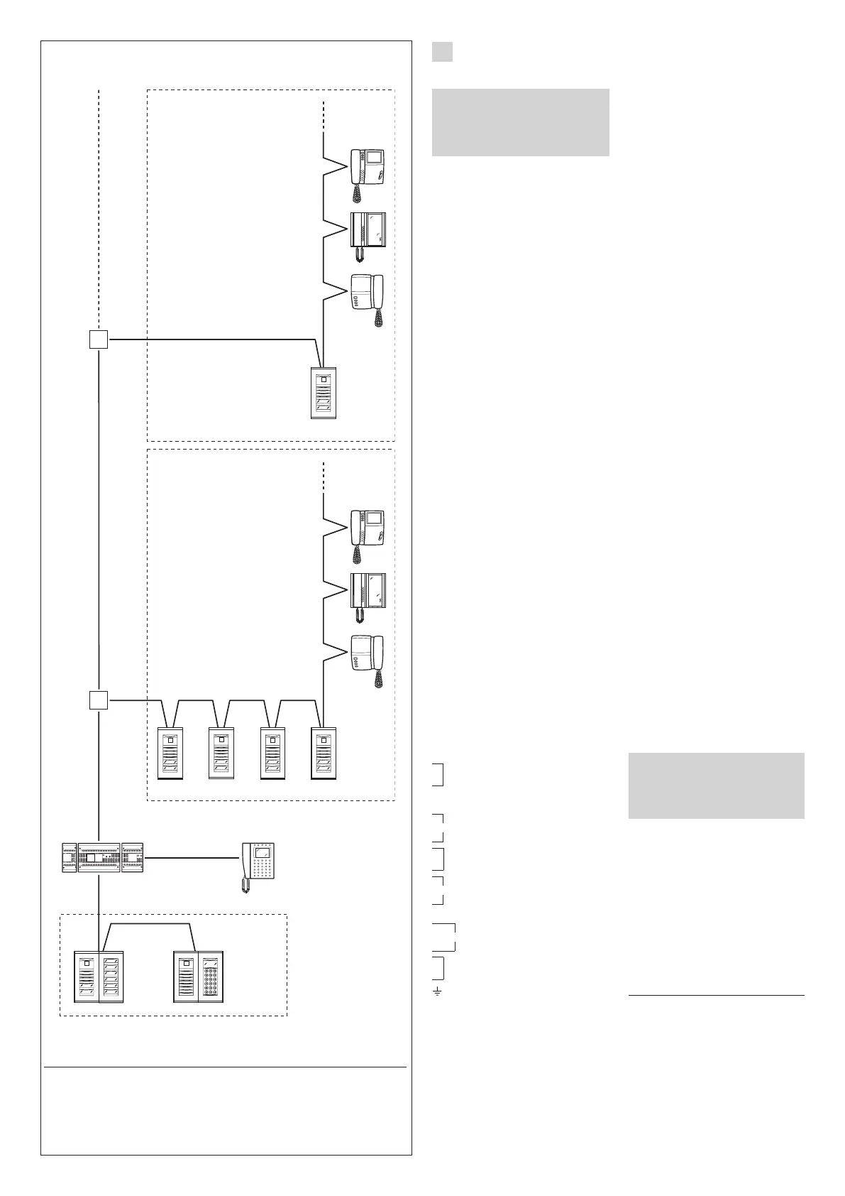
XA/301LR
Master
Slave
Slave
Slave
ICB/300
IPD/300LR
XAV/300
Master
1
2
3
4
5
6
9
8
7
0
C
T
SP
PlacasexternasdebloqueMasterySlave:
HEV/301, HEC/301, HET/301, AZV/304, AZ/304.
Bloque n° 2
X2-X1
Bloque n° 1
X2-X1
Centralita
Placasexternas300
INSTALACIÓNRESIDENCIALCONBLOQUESX2-X1
Placa
externa
de bloque
X2-X1
Placas
externas
de bloque
X2-X1

Related product manuals