EasyManua.ls Logo

Bpt XA/301LR - Page 8

Bpt XA/301LR
Print Icon
To Next Page IconTo Next Page
To Next Page IconTo Next Page
To Previous Page IconTo Previous Page
To Previous Page IconTo Previous Page
Loading...
8
Modells EXEDRA) können durch die
Einstellung der Ausgangsspannung des
Buses “B” von 20 VDC auf 18 VDC mit Hilfe
desPotentiometersP2gelöstwerden.
Belegung der Klemmen (Abb. 1)
KlemmenbrettA
~
Netz-Versorgungseingang 230 V
AC 50/60 Hz
~
KlemmenbrettB
L
Datenleitung
+
Versorgungsausgang
Außenstation 18 VDC
A
Audio-Ausgang der Außenstation
KlemmenbrettC
+XUP
Leitung X1
Videosprechgerät20VDC
B
–XUP
+
Zentralisierter Versorgungsaus-
gangVideosprechgeräte18VDC
Funktionelle Erdung
Funktion der Überbrückungsk-
lemme SW2 (Abb. 1)
Normalerweiseinseriert. Um die höch-
ste Sensibilität des Datenempfängers
der Leitung X2-X1zu erzielen, die Über-
brückungsklemme abnehmen.
Funktionen der gelben Led
- Reguläres Blinken der LED: Aktive Pro-
grammierung der Innensprechstellen.
- LED mit kurzen Unterbrechungen
eingeschaltet: Modus Autotest aktiv.
- LED eingeschaltet: Programmierung
derAußenstationenaktivodergestört.
- LED ausgeschalten: normaler Betrieb.
- LED blinkt schnell: Kurzschluss auf
Leitung X2 oder auf LON-Leitung.
Stecker RJ45 (Abb. 1)
DieserSteckerermöglichtdenAnschluss
an die Programmiervorrichtung IPC/
300LR oder IPC/301LR.
Technische Daten
• Versorgung:230VAC50/60Hz
DasGerätistelektronischgegenÜber-
lastungen und Kurzschlüsse geschützt,
zusätzlichsinddiezweiVersorgungen
(18V und 20V) galvanisch isoliert.
• Leistungsaufnahme:120VA.
• Leistungsstreuung:22 W max. und 8
WinStandby.
• VersorgungAußenstationenund/oder
Innensprechstellen der Videosprech-
anlagenX2undZubehör:18VDC2A
(Spitze 2,5 A).
• VersorgungAußenstationenund/oder
Innensprechstellen der Videosprech-
anlagenX1undZubehör:18VDC1,2
A (Spitze 1,7 A).
• Versorgung Innensprechstellen über
Bus:20VDC(KlemmenbrettC).
• Das Gerät XA/301LR allein kann fol-
gendesversorgen:
- 1 Außenstation für Videosprechanla-
gen der Serie TM, Serie Targha analog
oder digital;
- 1 aktive Innensprechstelle für Videosprech-
anlage X1 oder X2 und 63 in Standby;
- 5VerstärkerXDV/300A;
oder
- 2 Außenstationen für Videosprechanla-
gen der Serie Targha analog oder digital;
• Anzahl der an die Leitung X2-X1 (B)
anschließbarenBenutzer:
- 100 Videosprechanlagen;
- 200Sprechgeräte.
• MitdemselbenRufaktivierbareInnen-
sprechstellen: 3 (8 bei mindestens 6
7
Sprechstellen mit abgeschwächtem
Rufton).
• Betriebstemperatur:von0°Cbis+35°C.
• Abmessungen: Modul zu 12 Einhei-
ten, flach, für DIN-Schiene (Abb. 2).
Installationsanweisungen
ACHTUNG.
Das Netzgerät muss IMMER horizon-
tal installiert werden (falls das Gerät
in einem Gehäuse untergebracht ist,
für ausreichende Lüftung sorgen).
Das Gerät kann mit der beiliegenden
DIN-Schiene an der Wand installiert
werden, dabei die schützenden Klem-
menabdeckungen verwenden (Abb.
3-4).DasGerätkannineinemeigenem
Schaltkasten auf einer DIN-Schiene (EN
50022) (Abb. 5) installiert werden.
Für die Demontage wie in der Abbil-
dung 6 gezeigt, vorgehen.
Für den Platzbedarf siehe Abbildungen
2-Aund2-B:
ALLGEMEINE HINWEISE ZUR
PROGRAMMIERUNG
Die Programmierung des installierten
Systems300istaufzweiArtenmöglich:
• ErweiterteProgrammierung
InAnlagenmitmehrerenNetzgeräten
XA/301LR oder falls man die Grund-
konfiguration erweitern möchte, mit
PC und Software PCS/300 durchfüh-
ren.
• Grundprogrammierung
In Anlagen mit nur einem Netzgerät
mit dem Netzgerät XA/301LR durch-
führen.
Merkmale einer erweitert program-
mierten Anlage
IndiesemModuskönnendieMerkmale
der Anlage erweitert werden und es
sind komplexere, flexiblere und indivi-
duellereLösungenermöglich.
NachfolgendsindeinigeMöglichkeiten
aufgeführt:
- Erweiterung der Anzahl der Außen-
stationen und Innensprechstellen pro
Block;
- individuelle Gestaltung der Aktivie-
rungszeit der Anlage und der Rufdauer;
- Programmierung aller Innensprech-
stellen mit Software (in diesem Fall müs-
sen die ID - Kennungscodes erfasst und
in die Tabellen, die den Programmie-
rungsvorrichtungen beiliegen, eingetra-
gen werden);
- individuelle Texte zur Bezeichnung
der Außenstationen und Benutzer.
KONFIGURATION DER ANLAGE MIT
GRUNDPROGRAMMIERUNG UND
BEREITS VORHANDENE EINSTEL-
LUNGEN
Maximale Einsatzgrenzen der Anlage
- MaximaleAnzahlderXA/301LR:1.
- MaximaleAnzahlderBlöckeX2-X1:64.
- MaximaleAnzahlderAußenstationen
proBlockX2-X1:4.
- MaximaleAnzahlderAußenstationen
300:20(19mitIPD/300LR).
- Maximale Anzahl der Pförtnerzentra-
lenIPD/300LR:1.
- MaximaleAnzahlderdirektanXA/301LR:
100 (0 falls Blöcke X2-X1 vorhanden
sind) angeschlossenen Benutzer.
- Maximale Anzahl der Benutzer auf
Block X2-X1: 100 (99 mit Pförtner-
zentrale IPD/300LR mit kodifizierter
Außenstation HAC/300).
HPV/1+
HAV/200+
HIA/300+
ICP/LR+
...HEP/306+
...HTS
HPV/1+
HAV/200+
HIA/300+
HAC/300LR+
2HTS
XA/301LR
Master
Slave
Slave
Slave
ICB/300
IPD/300LR
XAV/300
Master
1
2
3
4
5
6
9
8
7
0
C
T
SP
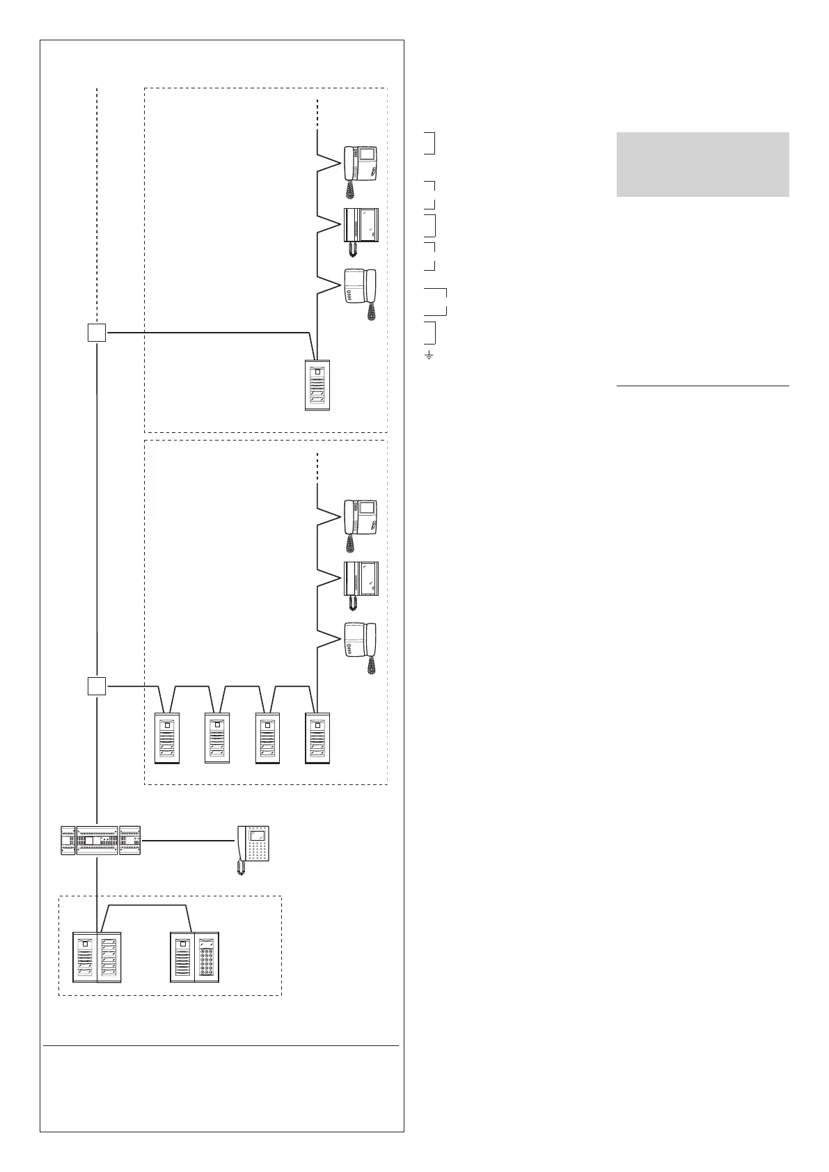
Master- und Slave- Blockaußenstationen:
HEV/301, HEC/301, HET/301, AZV/304, AZ/304.
Block Nr. 2
X2-X1
Block Nr. 1
X2-X1
Zentrale
Außenstationen 300
ANLAGEINWOHNGEBÄUDENMITBLÖCKENX2-X1
Außensta-
tion des
Blockes
X2-X1
Außensta-
tionen des
Blockes
X2-X1

Related product manuals