EasyManua.ls Logo

Bradley EFX60 - Configuration de Recirculation Deau Optionnelle

Bradley EFX60
25 pages
Print Icon
To Next Page IconTo Next Page
To Next Page IconTo Next Page
To Previous Page IconTo Previous Page
To Previous Page IconTo Previous Page
Loading...
EFX 60/S19-2200 Installation
14 2/26/2018 Bradley • 215-1289 Rev. P; ECN 18-09-005
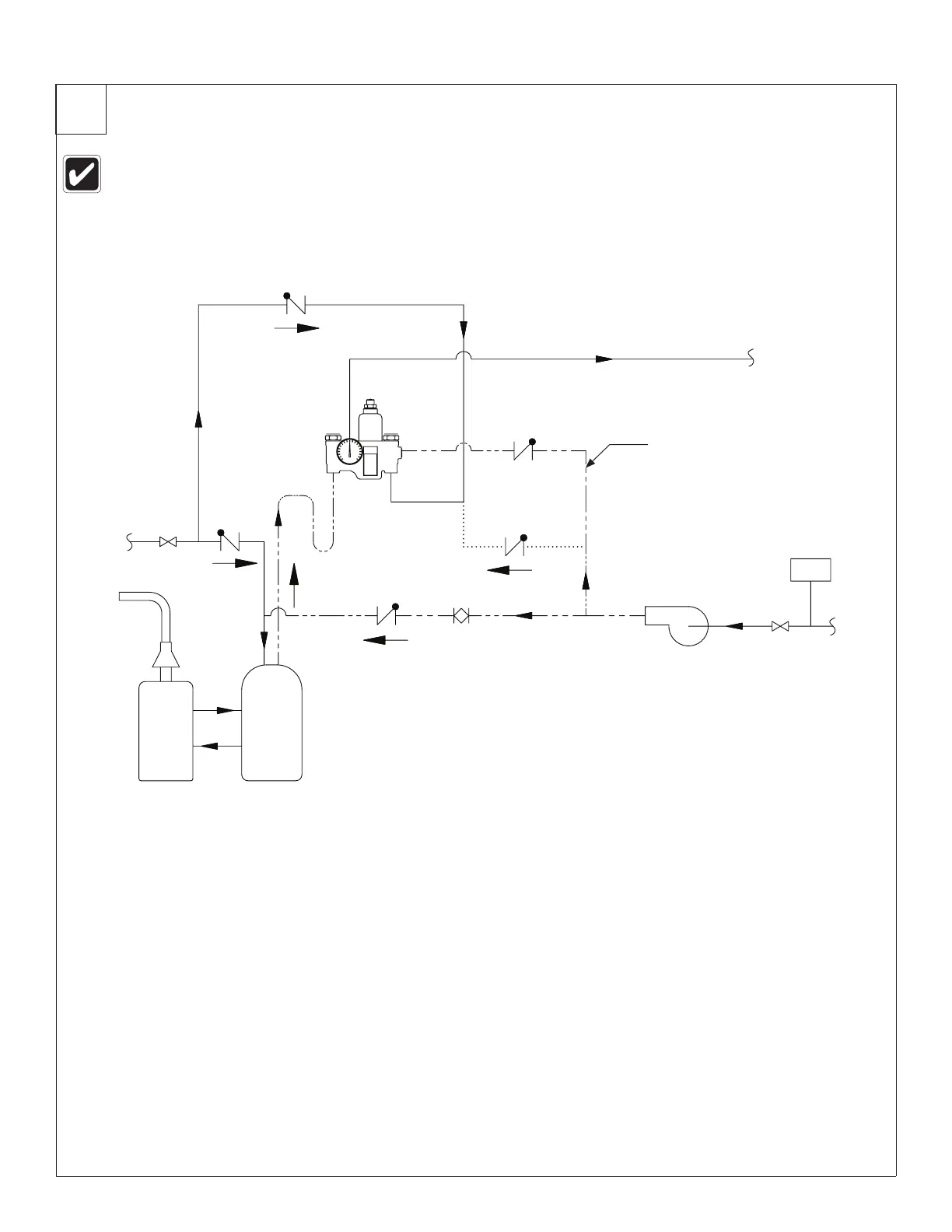
Configuration de recirculation d’eau optionnelle
Clapet de non-retour (Typ)
FROID
CHAUD
Piège à chaleur
Descente 28 po
Robinet d’équilibrage (Typ)
Chauffe-eau
Réservoir de
stockage
Débit d’eau tempérée
Écoulement
restitué
Interrupteur de température
Eau tempérée
recirculée
Pompe de recirculation
Eau froide
Recirculer l’eau dans le système offre une régulation constante de la température de l’eau. Rincer les conduites
d’alimentation complètement après avoir complété l’installation. Fermer tous les appareils et les identifier
comme non disponibles pour utilisation durant le processus de recirculation.
1. Fermer la pompe de recirculation et ouvrir l’alimentation en eau au niveau de l’appareil d’urgence (un débit d’eau de 38-57
l/min [10-15 gal/min] est requis).
2. Laisser l’eau circuler à travers le système jusqu’à ce qu’une température constante soit obtenue). Si vous n’obtenez pas la
température requise, consulter l’étape 3 à la page précédente pour un réajustement de la température.
3. Aussitôt que la température adéquate de l’eau est atteinte, ouvrir la pompe de recirculation (s’assurer que la température
adéquate ait été atteinte avant de poursuivre).
4. Vérifier la température de l’eau au niveau de la pompe de retour. Si la température dépasse le niveau approprié par 1,1 °C
(2 °F), ajuster l’interrupteur de limite supérieure de température (cela fermera la pompe). Attendre que la température de
retour d’eau soit 2,8 °C (5 °F) sous le niveau approprié et ajuster l’interrupteur de limite inférieure (cela rouvrira la pompe).
5. Ouvrir complètement le robinet d’équilibrage.
6. Fermer tous les appareils et s’assurer qu’il n’y a pas d’eau qui circule à travers le système (le tuyau d’arrivée d’eau froide
devrait être chaud au toucher).
7. Laisser le système fonctionner pendant 30 minutes ou plus sans eau. Si, après 30 minutes, la température de l’eau
augmente, vous pour pouvez rajuster la température en fermant lentement le robinet d’équilibrage jusqu’à ce que la
température appropriée soit atteinte.
Recirculation
alternative (moins de
19 l/min [5 gal/min])
5

Other manuals for Bradley EFX60

Related product manuals