EasyManua.ls Logo

BRIG Eagle 5 - Wiring Diagram

BRIG Eagle 5
44 pages
Print Icon
To Next Page IconTo Next Page
To Next Page IconTo Next Page
To Previous Page IconTo Previous Page
To Previous Page IconTo Previous Page
Loading...
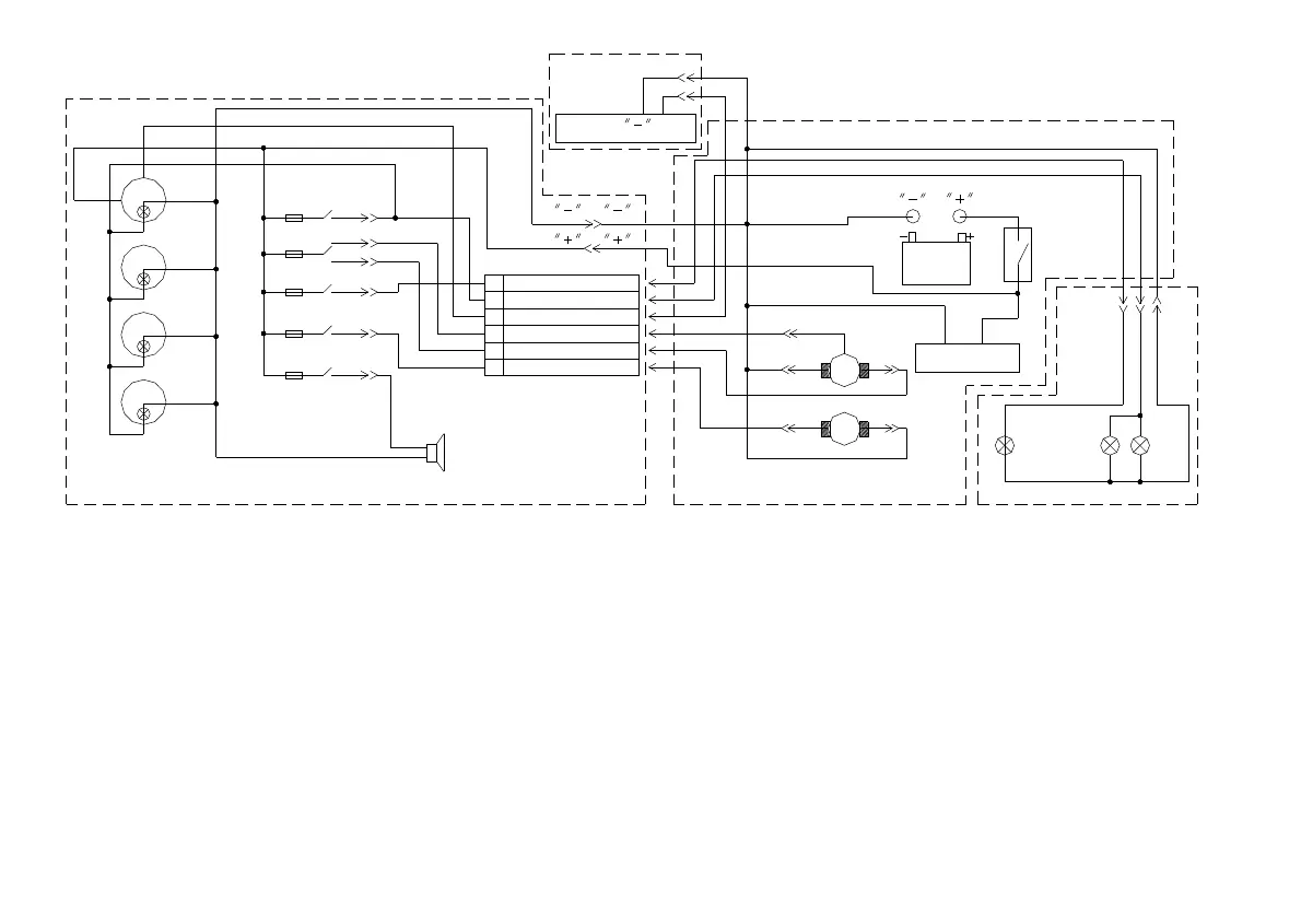
26 "BRIG"
STEERING CONSOLE STERN COMPARTMENT
MAST FOR NAVIGATION LIGHTS
FUEL TANK
10
4
1
7
6
9
11
14
15
12
13
19
16
17
2
3
Fig.D10
Anchor light
Running lights
Fuel level gauge
Bilge pump "Forced"
Bilge pump "Auto"
Shower pump
1
2
3
4
5
1
2
3
4
5
5A
10A
10A
5A
12V
8
WIRING DIAGRAM.
10A
18
6
5
1 Battery (is not included to the complete set).
2 B attery disc onnec tor.
3 Outboard motor (is not included to the complete set).
4 Bilge pump.
5 S hower pump.
6 Anc hor light (white).
7 Port light (red).
8 Starboard light (green).
9 Electric horn.
1 0 Fuel level gauge.
1 1 Fuel level meter
1 2 Tac hometer.
1 3 Compass.
1 4 Speedometer.
1 5 Switch with automatic circuit breaker meter lamp and
running lights switch.
1 6 Switch with automatic circuit breaker bilge pump
"FORCED" / "AUTO"
1 7 Switch with automatic circuit breaker anchor light (white).
1 8 Switch with automatic circuit breaker shower pump.
1 9 Switch with automatic circuit breaker electric horn.
DESCRIPTION:

Related product manuals