EasyManua.ls Logo

Brooks ATM 100 - Chapter Contents; Subsystems; System Overview

Default Icon
232 pages
Print Icon
To Next Page IconTo Next Page
To Next Page IconTo Next Page
To Previous Page IconTo Previous Page
To Previous Page IconTo Previous Page
Loading...
Subsystems Atmospheric Single-Arm Robot
System Overview User’s Manual
Brooks Automation
4-2 Revision 1
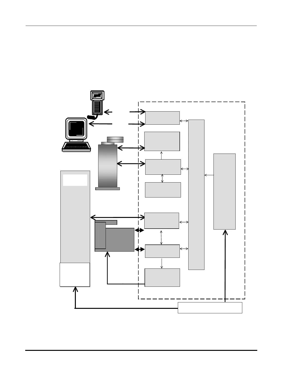
System Overview
The following shows the connections in a Typical Atmospheric Single-Arm Robot sys-
tem that includes the Smart Controller, Atmospheric Pre-Aligner, Teach Pendant,
host computer, and track. Not all systems will contain all of these options.
Figure 4-1: Atmospheric System Overview
E qu ip e S m art C o n troller
Signal
Cables
Switching
Power
Supply
_
________
Linear
Power
Supply
AT
Bus
CPU Board
R o b o t G a lil
Board
Robot I/O Board
Pre-aligner
G a lil B o a rd
COM 1
COM 2
P re -a lig n e r I/O
Board
Pre-aligner
A m p lifie r
Board
100 / 120 / 220 / 240 VAC
Power
S u p p ly /
A m p lifier
Track
Robot
Am plifier
Board
Artisan Technology Group - Quality Instrumentation ... Guaranteed | (888) 88-SOURCE | www.artisantg.com

Table of Contents

Related product manuals