EasyManua.ls Logo

Bryant 619E Series - Page 16

Bryant 619E Series
20 pages
To Next Page IconTo Next Page
To Next Page IconTo Next Page
To Previous Page IconTo Previous Page
To Previous Page IconTo Previous Page
Loading...
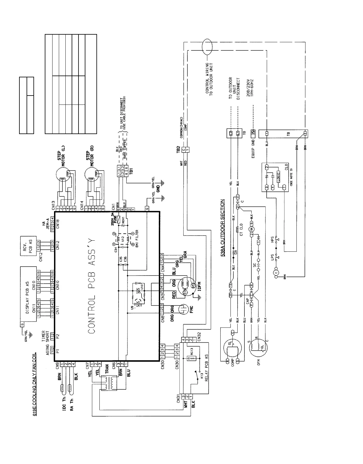
Fig. 24 Cooling-Only System (538A Shown)
RELAY CHART
Compressor K13
THERMISTOR EQUIVALENCE
Temperature Resistance
°F °C V
95 35 6,500
72 22 11,400
32 0 32,500
All thermistors in the 619E systems
are identical to each other
—16—

Related product manuals