EasyManua.ls Logo

Bryant A180277 - Page 83

Bryant A180277
94 pages
Print Icon
To Next Page IconTo Next Page
To Next Page IconTo Next Page
To Previous Page IconTo Previous Page
To Previous Page IconTo Previous Page
Loading...
83
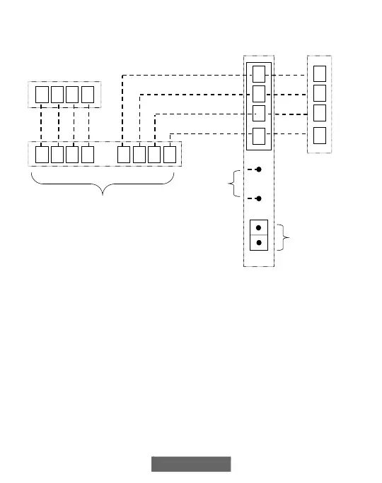
A04018
Zoning Connection for Communicating Indoor
Unit with
2-Stage Communicating Outdoor Unit
NOTE: Some outdoor units do not require “C” and “D” connections.
Please see outdoor unit Installation Instructions.
A
B
C
D
Zone Control
User Interface &
Smart Sensor(s)
Green
Yellow
White
Red
OAT
HUM
COM
24V
Humidifier
Connection
A
B
C
D
OAT
Sensor
(Optional)
A B C D A B C D
Damper
Control
module
A B C D
Indoor
Unit
Communicating
AC or HP

Table of Contents

Related product manuals