EasyManua.ls Logo

Bunn JDF-4 - Schematic Wiring Diagram

Bunn JDF-4
32 pages
Print Icon
To Next Page IconTo Next Page
To Next Page IconTo Next Page
To Previous Page IconTo Previous Page
To Previous Page IconTo Previous Page
Loading...
29
J3-1
J3-2
J1-1
J1-5
J1-10
C
O
N
T
R
O
L
P
C
B
O
A
R
D
J1-18
J7-1
J7-5
J7-10
J7-16
J8-1
J8-8
J6-1
J6-6
J6-12
RIGHT
LAMP ASSY.
LEFT LAMP
ASSY.
GRN
GRNGRN
BLU
BRN/BLK
RED/BLK
RED/BLK
GRY
WHI
BLK
LIMIT
THERMOSTAT
K2
K2
COMP.
COMPRESSOR ASSEMBLY
+
RECT
TRANSFORMER
WHI/BLU
WHI
WHI
WHI
WHI/RED
WHI/RED
BLK
BLU
BLU
RED/BLK
RED/BLK
GRY
WHI
WHI
WHI
SOL
SOL
#4 DISPENSE
SOL
ICE WATER
DISPENSE
TAN
RED/BLK
RED/BLK
RED/BLK
WHI/YEL
WHI/BLU
WHI/BLU
SOL
#2 DISPENSE
#3 DISPENSE
RED/BLK
WHI/ORN
SOL
#1 DISPENSE
#4 RINSE &
DISPENSE LIMIT
#2 RINSE &
DISPENSE LIMIT
#3 RINSE &
DISPENSE LIMIT
#1 RINSE &
DISPENSE LIMIT
RED/BLK
WHI/VIO
WHI/VIO
RECIR.
PUMP
WHI/GRY
WHI/GRN
WHI/GRN
WHI/VIO
ORN
WHI/ORN
BLU
WHI/BLU
YEL
WHI/YEL
BRN/BLK
J5-1
J5-5
J5-10
J5-15
J5-19
RINSE
SOL
WHI
WHI/RED
WHI
BLK
VIO
J4-1
J4-5
J4-10
J4-14
J9-1
J9-6
114
112
VIO
WHI/YEL
WHI/YEL
WHI/ORN
WHI/BLU
WHI/VIO
GRY
RED
PNK
WHT/VIO
VIO
VIO
RED/BLK
RED
WHI/VIO
WHI
GRY
RED
WHI/RED
RED
BLK
BLUBRN
GRY
WHI/ORN
GRN/WHI
GRN/BLK
ORN/BLK
WHI/BLK
BLU/WHI
BLK/WHI
WHI/BLU
WHI/YEL
TAN
RED
RED
RED
VIO
GRY
RED/BLK
RED/WHI
BEEPER
SANITIZE
SWITCH
MOTOR
CONDENSOR FAN
BRN/BLK BLKBLU/BLK
BRN/BLKBLU/BLK
ICE BANK
CONTROL
BLU/BLK
BLK
101
GRY
DOOR
SWITCH
GRY PNK
ORN
BLU
YEL
GRY
WHI/VIO
VIO
ORN
BLU
YEL
GRY
GRY
GRY
GRY
WHI/VIO
WHI/ORN
WHI/BLU
WHI/YEL
WHI/ORN
WHI/BLU
WHI/YEL
VIO
ORN
BLU
YEL
WHI/VIO
WHI/ORN
WHI/BLU
WHI/YEL
TAN
RED/BLK
VIO
ORN
BLU
YEL
BLU
WHI/VIO
WHI/ORN
WHI/BLU
WHI/YEL
TAN
RED/BLK
VIO
YEL
ORN
ORN
GRN
BLU
BLU
BLU/BLK
VIO
ORN
BLU
WHI/BLK
YEL
WHI
PNK
GRY
GRY
GRY
GRN
VIO
ORN
WHI/BLU
RED
BLU
GRY
YEL
WHI/VIO
WHI/ORN
WHI/ORN
WHI/BLU
WHI/YEL
WHI/YEL
WHI/VIO
WHI/BLU
WHI/ORN
WHI/YEL
WHI/VIO
VIO
ORN
RED
BLU
GRY
YEL
WHI/VIO
WHI/ORN
WHI/BLU
WHI/YEL
PUMP
#1
PUMP
#2
PUMP
#3
PUMP
#4
BLK
FAN
P
R
O
B
E
t
t
WHI/BLK
GRY
GRY
WHI
PNK
CABINET
THERMISTOR
WATER BATH
THERMISTOR
WHI/YEL
GRY
GRY
GRY
GRY
ORN
WHI/BLU
VIO
YEL
WHI/VIO
WHI/ORN
#1 REFILL
SENSOR
#2 REFILL
SENSOR
#3 REFILL
SENSOR
#4 REFILL
SENSOR
VIO
RED
BLK
WHI
WHIWHI/GRN
1
4
FLUORESCENT
LAMP
BALLAST
BLKBLK
REDRED
WHI
RED
WHI
GRN/WHI
GRN/BLK
ORN/BLK
WHI/BLK
BLU/WHI
BLK/WHI
RED/BLK
RED/WHI
ORN
GRN
BLU
BLU/BLK
BLK
ON/OFF
WHI
WHIWHI/GRY
BLK
BLU/BLK
GRN
1
1
1
BLK
BLK
BLK
WHI
GRN
GRN/YEL
1
GRN
DISPENSE
RINSE
DISPENSE
RINSE
DISPENSE
RINSE
DISPENSE
RINSE
1111
101
1
6
GRY
WHI
PNK
WHI/BLU
WHI/ORN
1 16
REFILL 1
WATER 1
1 SMALL
1 MEDIUM
1 LARGE
1 STOP/+
ICE WATER
WATER 2
REFILL 2
2 SMALL
2 MEDIUM
2 STOP/+
2 LARGE
PROGRAM
COOLING
SANITIZE
RINSE
3 SMALL
REFILL 3
WATER 3
3 MEDIUM
3 LARGE
3 STOP/+
4 SMALL
REFILL 4
WATER 4
4 MEDIUM
4 LARGE
4 STOP/+
SWITCH UNIT ASSEMBLY
(Portion Control Models)
SWITCH UNIT ASSEMBLY
(Push Button Control models)
SHEILD
REFILL 1
WATER 1
DISPENSE 1
ICE WATER
PROGRAM
REFILL 2
WATER 2
COOLING
RINSE
SANITIZE
REFILL 3
WATER 3
REFILL 4
WATER 4
1 16
DISPENSE 2
DISPENSE 3
DISPENSE 4
SHIELD
To Switch Unit Assembly
OPTIONAL
K1
K1
ELECTRONIC ICE BANK CONFIGURATION
ELECTROMECHANICAL ICE BANK CONFIGURATION
ONE CONFIGURATION MUST BE USED
WHI/VIO
GRY
GRY
GRY
GRY
RED
RED
RED
RED
WHI/BLU
WHI/YEL
1111
WHI/ORN
SPEED
SENSOR #4
RED
BLK
GRN
SPEED
SENSOR #3
RED
BLK
GRN
SPEED
SENSOR #2
RED
BLK
GRN
SPEED
SENSOR #1
RED
BLK
GRN
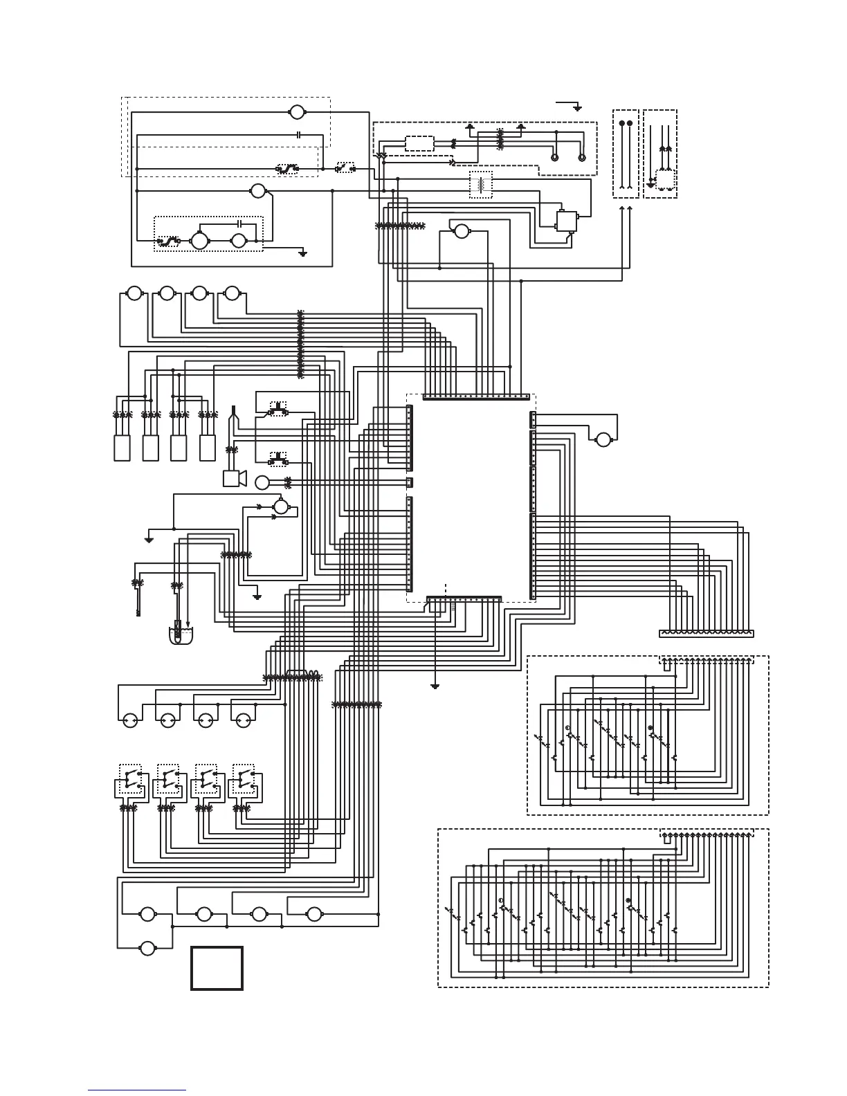
SCHEMATIC WIRING DIAGRAM FCD-4 & JDF-4
120V
MODELS
N
AB
AB
AB
L1
JUMPER ON
PINS J4-1 & J4-4
230V MODELS
ONLY
230V
MODELS
GRN/YEL
NL1GND
BLK
WHI
BRN
BLU
EMI
FILTER
120 VOLTS AC
or
230 VOLTS AC
2 WIRE
SINGLE PHASE
SOL
WATER
INLET
J11-1
J11-3
SCHEMATIC WIRING DIAGRAM
REFER TO THE FOLLOWING PAGES FOR DETAILED VIEWS OF INDIVIDUAL CIRCUITS
38218.1 030306

Related product manuals