EasyManua.ls Logo

Bunn ULTRA-2A - Troubleshooting - Operational Issues; Noise Issues; Auger Wont Turn

Bunn ULTRA-2A
73 pages
Print Icon
To Next Page IconTo Next Page
To Next Page IconTo Next Page
To Previous Page IconTo Previous Page
To Previous Page IconTo Previous Page
Loading...
18
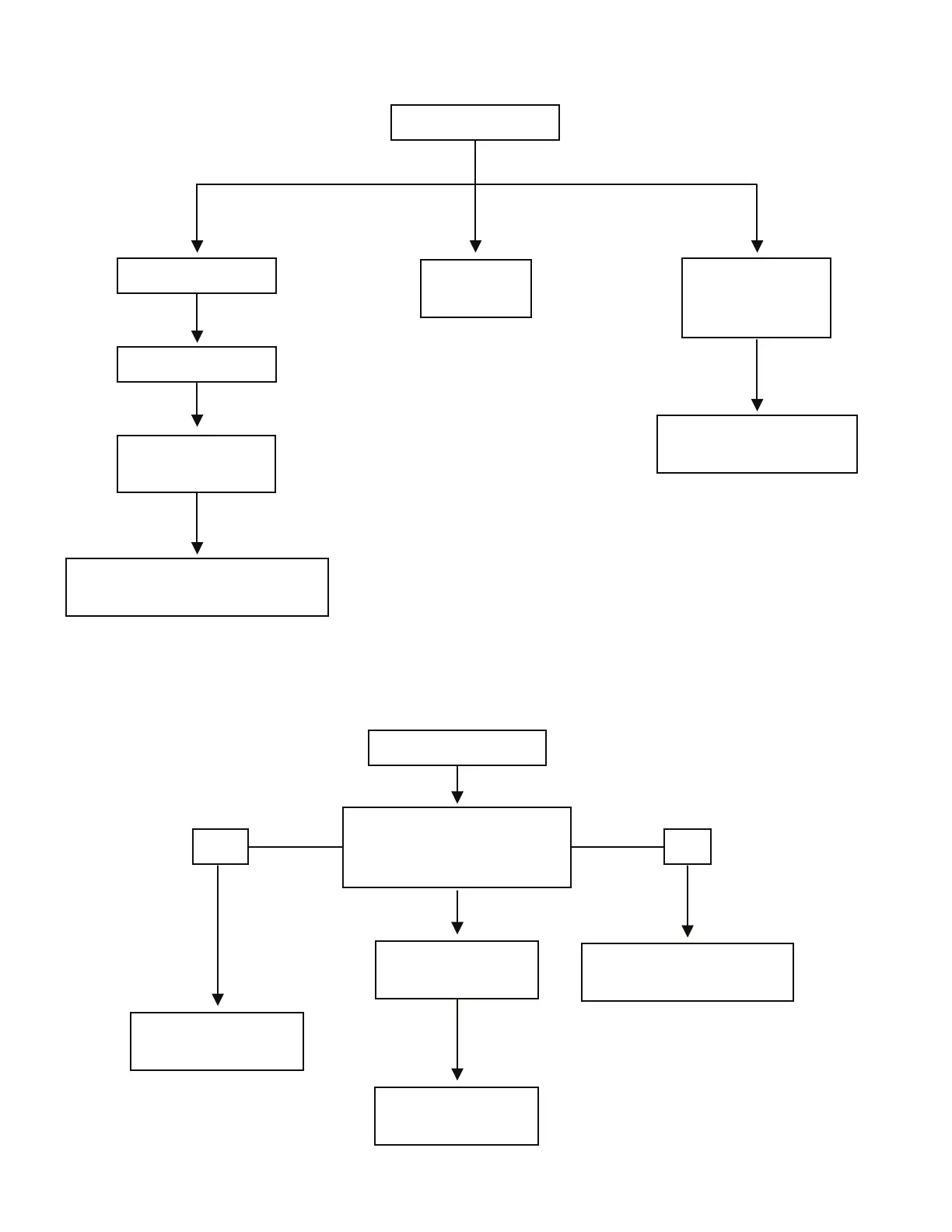
TROUBLESHOOTING (cont.)
Noise
Auger jumping
Check fan
Lower brix ratio
Drum alignment
Check auger shaft bushings
Using auger
assembly from
CDS 2 or 3?
Replace with ULTRA
p/n 32106.1000
Auger won’t turn
Auger motor/capacitor
checks
Check membrane
switch
Yes
No
Do they turn during
“AUGER MOTOR TEST”
mode?
One direction,
but not the other
Replace control
board
41084 102709

Related product manuals