EasyManua.ls Logo

Calorex PPT22 - Page 137

Calorex PPT22
151 pages
Print Icon
To Next Page IconTo Next Page
To Next Page IconTo Next Page
To Previous Page IconTo Previous Page
To Previous Page IconTo Previous Page
Loading...
Pagina 20
Calorex Heat Pumps Ltd. · The Causeway, Maldon, Essex CM9 4XD, UK ·
Manual de instrucciones
PPT8/12/16/22LX/LY SLIMLINE
SD638150 EDICION 11
®
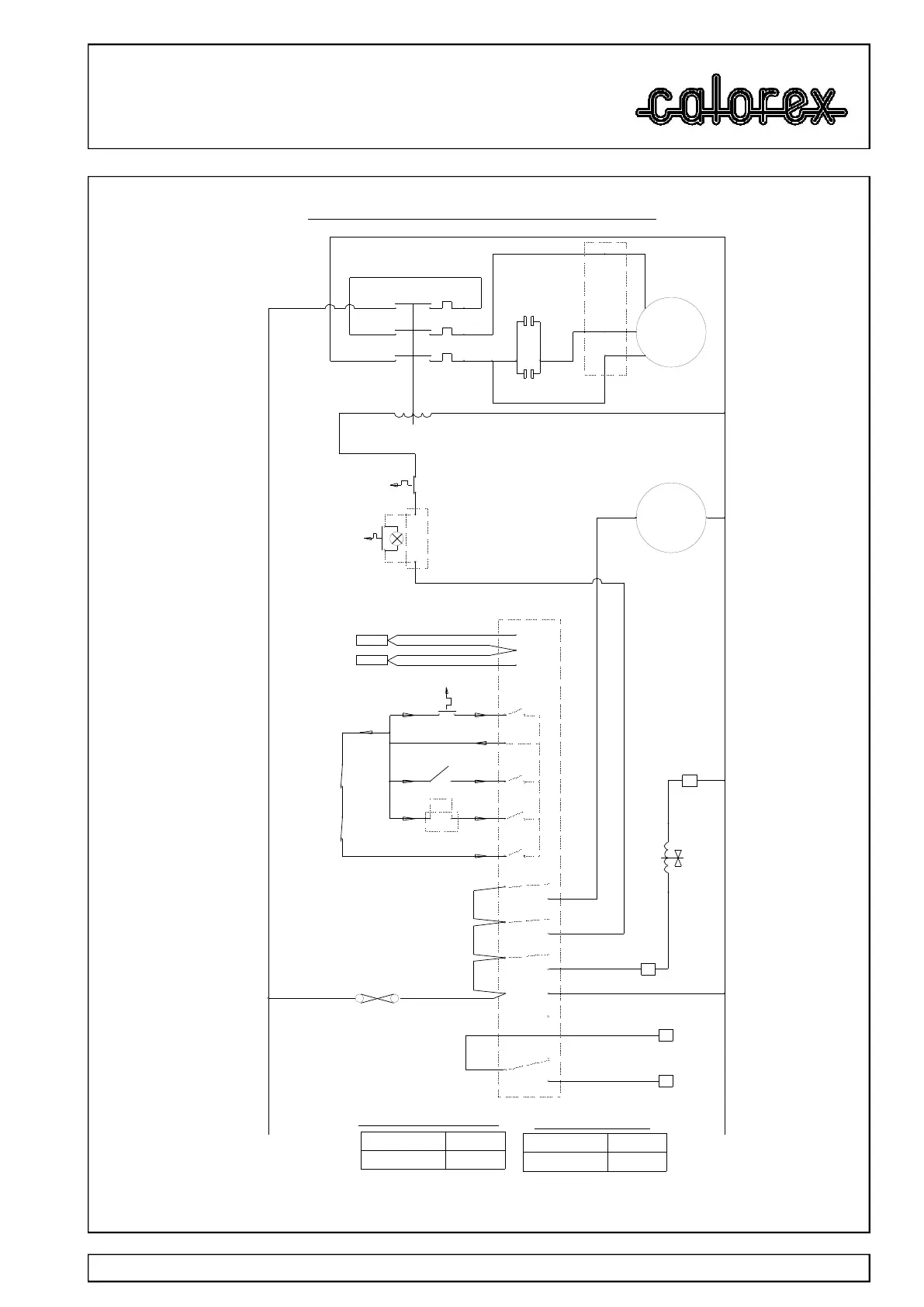
TENSION
FUSIBLE DE CONTROL
CONEXIÓN DE LA
BOMBA
LIBRE DE TENSIÓN
MAX 3A (370W)
PRESOSTATO BAJA
FRENOS EN CAIDA
DE PRESIÓN
FRENOS EN AUMENTO
DE PRESION
PRESOSTATO ALTA
NEUTRO
VALVULA MAGNETICA
COMPRESOR
VENTILADOR
INTERRUPTOR
FLUJO DE AGUA
ARRANQUE
SUAVE
SOBRE
CARGA
TÉRMICA Y
LUZ DE
AVERIAS SI
FIJADO
COMPRESOR ALARMA
SOBRE CARGA
ARRANQUE
SUAVE SI
FIJADO
CONDENSADOR
DE MARCHA
RELE/
CONDENSADOR
PUESTO EN MARCHA
INMEDIATA SI
INSTALADO
TERMOSTATO DE
LA PISCINA
REMOTE ON/OFF
INTERLOCK
(TEMPERATURA
DEL AGUA)
(DESHEILO)
SENSOR
SOBRECARGACONTACTO
ENTRADAS DIGITALES
COMPRESOR ALARMA
SOBRE CARGA
VALOR DE FUSIBLE INTERNO
MODELO FUSIBLE
PPT16ALY 3A
VALOR DEL DISYUNTOR
MODELO
PPT16ALY 19.0A
10
11
1
4
1514
2
9
N/C
21
20
19
18
13
14
17
15
16
23
(L)
N/O
N/O
N/C
COM
COM
COM
COM
N/O
OUT2
OUT4
N/O
10
12
OUT3
OUT1
12
13
R
S
C
C
L
C
H
(N/C)
(N/C)
SENSOR
A1
A2
19
18
95
96
4
2
6
3
1
4
2
(N/O)
(N/O)
5 6
(N/O)
3A
24
(N)
3
22
di1
di2
di4
di3
com
97 98
(N/O)
11
SUPPLY
PPT 16 ALY MONOFASE (230V~1N 50Hz)

Table of Contents

Other manuals for Calorex PPT22

Related product manuals