EasyManua.ls Logo

Carrier 40MKCB - Refrigerant Leakage Detection (EC)

Carrier 40MKCB
28 pages
Print Icon
To Next Page IconTo Next Page
To Next Page IconTo Next Page
To Previous Page IconTo Previous Page
To Previous Page IconTo Previous Page
Loading...
22
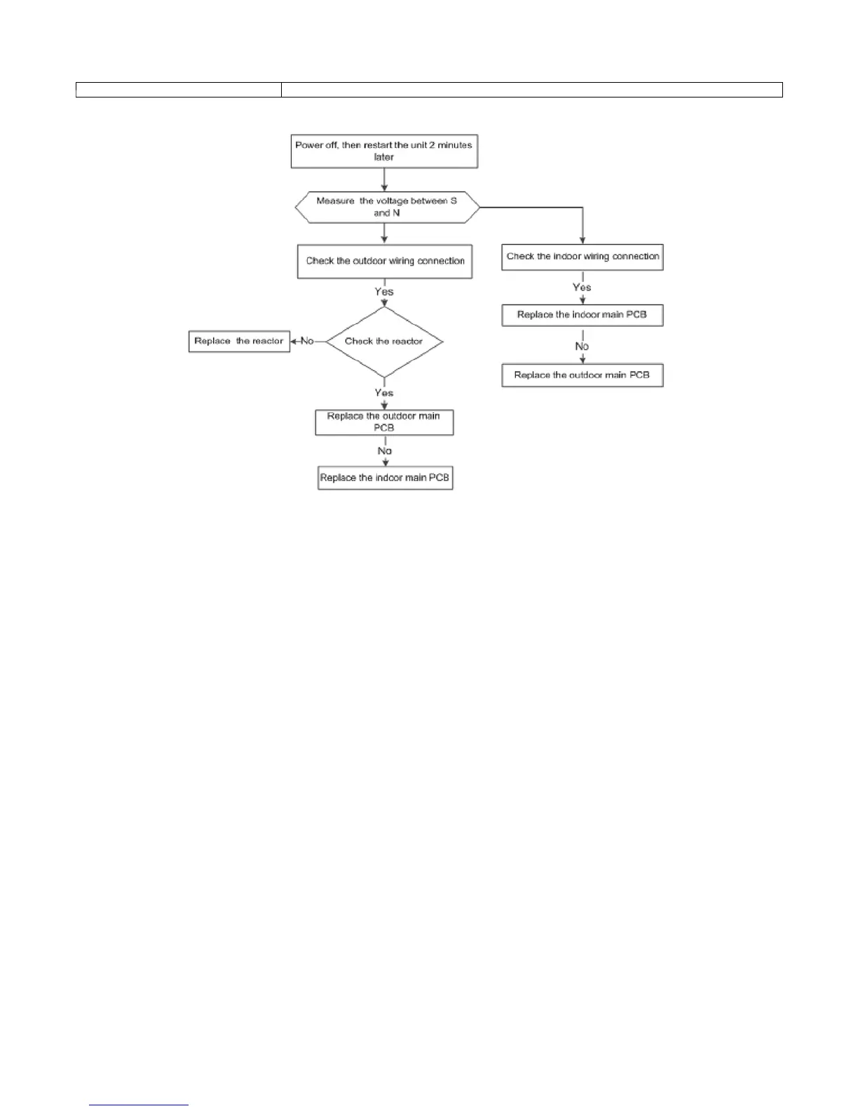
5 --- R e f r i g e r a n t L e a k a g e D e t e c t i o n --- d i a g n o s i s a n d s o l u t i o n ( E C )
Error Code EC
Trouble shooting:

Related product manuals