EasyManua.ls Logo

Carrier 40VMM Series - Page 19

Carrier 40VMM Series
25 pages
To Next Page IconTo Next Page
To Next Page IconTo Next Page
To Previous Page IconTo Previous Page
To Previous Page IconTo Previous Page
Loading...
19
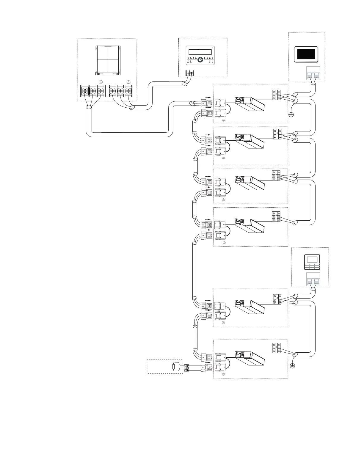
Fig. 31 — Typical Heat Pump System Communication Wiring
NOTE: Network resistor is shipped with the outdoor unit for field installation on heat pump systems.
P Q
X Y
X Y
outdoor unit Centralized controller
HA HB
P Q
P Q
P Q
P Q
P Q
wired controller
HA HB
L1
L3
L5
L6
L7
L8
L9
L10
L11
L3
L3
L3
L3
Indoor unit 1#
Indoor unit 2#
Indoor unit 4#
Indoor unit 5#
Indoor unit 6#
Indoor unit 3#
P Q
HA HB
HA HB
HA HB
HA HB
HA HB
HA HB
P
Q
Network Resistor
wired controller
Touch screen
HA HB
HA HB
HA HB
HA HB
HA HB
HA HB
NOTE: Power from IDU
NOTE: 24 v. DC Power
(Field Supplied)
Maximum wiring length
//IW$:*&RUH6WUDQGHG6KLHOG
/IW$:*&RUH6WUDQGHG6KLHOG
////IW$:*&RUH6WUDQGHG6KLHOG
//IW$:*&RUH6WUDQGHG6KLHOG

Related product manuals