EasyManua.ls Logo

Case 580SR - Page 855

Case 580SR
1068 pages
Print Icon
To Next Page IconTo Next Page
To Next Page IconTo Next Page
To Previous Page IconTo Previous Page
To Previous Page IconTo Previous Page
Loading...
SECTION 55 - ELECTRICAL SYSTEM 27
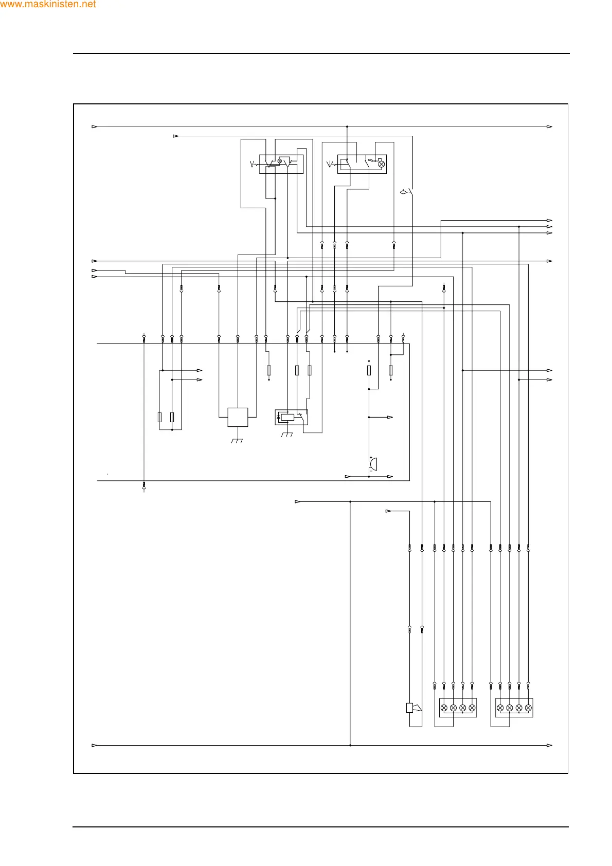
LIGHT LINE DIAGRAM
F27482
X87
3
X87
6
X87
5
X87
4
C
B
A
S9
4613
52
N1
6.1
N1
3.5
H-N1
X13
15
H/R1
H-L1
H/R1
1.1
X13
8
G-R1
1.4
G-R1
B-V1
1.5
X13
14
B-V1
V1
1.3
V-N1
X13
13
X13
11
X13
4
X13
12
A1
L1
X101
4
X101
5
X101
3
X101
2
X101
1
X89
4
X89
5
X89
3
X89
2
X89
1
G-N1
H-R1
C1
XA
2
XA
1
K5
86
87a
87
85 30
KC
XC5
2
1
0
S42
15/1 30/3 R/7
49/4 30b/2 49a/5 L/6
51
8.3
V-N1.5
7.1
A1
7.1
L-N1
7.1
L1
7.1
50
7.5
+15
F2A
15A
F5C
15A
F6B
7,5A
+15
H3
56b
56a
R
58
31
11
5.1
10
5.1
A1
5.1
L1
5.1
X22
3
H2
56b
56a
L
58
31
S31
XC3
10
XC4
13
F7A
10A
+30
G1.5
XC4
21
G1.5
L-N1
XC4
9
H-R1
XC4
3
H-L1
XC4
10
2
1.4
R2.5
R1.5
XC4
4
XC4
2
R1.5
R2.5
R/N1
XC1
4
XC1
10
H1
XC4
16
H1
XC4
20
XC4
8
V-N1.5
H-N1.5
XC4
5
N1
2.5
H-N1.5
G-N1
XC4
18
XC4
6
A1
L1
5421
H1
V1
A1
X21
325
G1
L1
V1
4
H1
N1
1
C1
2.5
C1
6
H/R1
C1
H/R1
7
H/R1
XC2
3
F5B
10A
+30+15
F3A
3A
F3B
3A
HA2
K12
L
+
C
-
31
3.5
31
5.1
BZ1
www.maskinisten.net
Copyright ©

Table of Contents

Other manuals for Case 580SR

Related product manuals