EasyManua.ls Logo

Case CX240 - Page 202

Case CX240
273 pages
Print Icon
To Next Page IconTo Next Page
To Next Page IconTo Next Page
To Previous Page IconTo Previous Page
To Previous Page IconTo Previous Page
Loading...
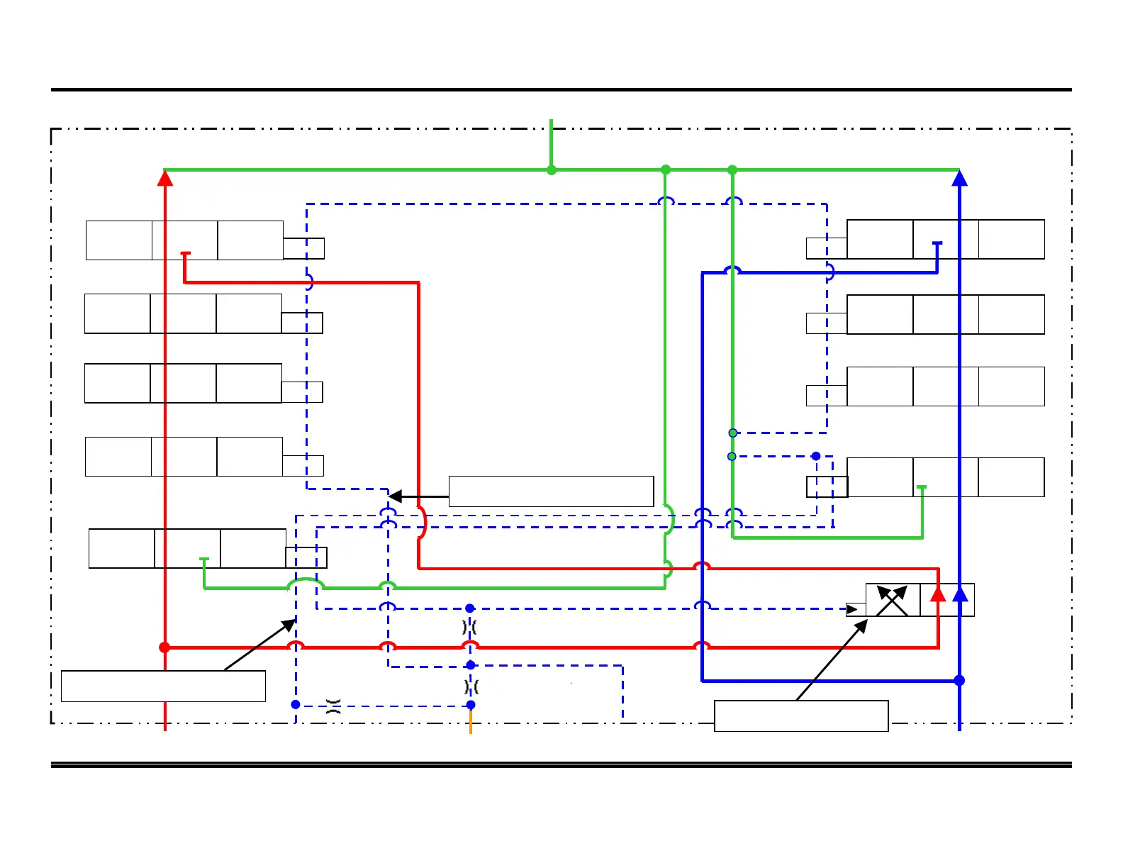
HYDRAULICS – CX210/CX240
6 - 13
CX EXCAVATORS
W
P1
P2
PP
R
ESERVOIR
Straight Travel Valve
Travel signal circuit
Upper signal circuit
Return Circuit Return Circuit
Upper signal circuit
Arm 1
Boom 2
Swing
Option
Travel
Boom 1
Arm 2
Bucket
Travel

Table of Contents

Related product manuals