EasyManua.ls Logo

Casio MA-100 - Page 7

Casio MA-100
15 pages
Print Icon
To Next Page IconTo Next Page
To Next Page IconTo Next Page
To Previous Page IconTo Previous Page
To Previous Page IconTo Previous Page
Loading...
A
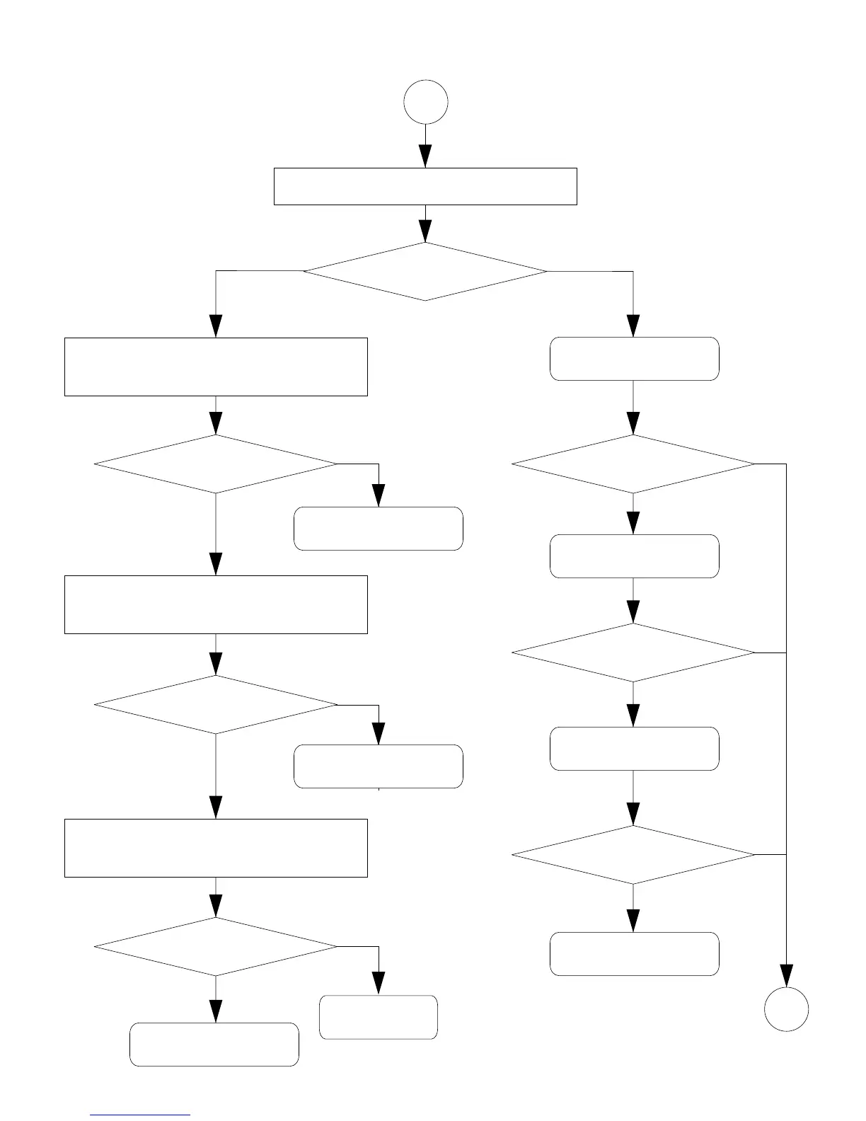
Measure voltage at pins 22 ~ 30 of LSI
MSM6387-13.
End
Is the voltage +0.3 V?
Replace LSI
MSM6387-13.
Does the keyboard work?
Replace ceramic
oscillator X101.
Does the keyboard work?
Replace transistor Q102.
Does the keyboard work?
Check the circuit around
Q102 and X101.
Touch pin 5 of LSI MSM6387-13 with test
rod (+) of multimeter in resistance range,
connecting test rod (-) to ground.
Is a noise made?
Touch pin 6 of IC AN8053N with test rod (+)
of multimeter in resistance range,
connecting test rod (-) to ground.
Is the noise made?
Using a multimeter, check conductivity of
speaker at terminals on the main PCB.
Is it OK?
Replace speaker.
Replace LSI
MSM6387-13.
Check filter circuit around
Q101.
Yes No
Yes Yes
Yes
Yes
No
No
No
No
No
No
Yes
Replace IC
AN8053N.
Yes
— 7 —

Related product manuals