EasyManua.ls Logo

Casio PCR-T280 - General System Control Settings

Casio PCR-T280
46 pages
Print Icon
To Next Page IconTo Next Page
To Next Page IconTo Next Page
To Previous Page IconTo Previous Page
To Previous Page IconTo Previous Page
Loading...
Part-2
21
E
Part-2 CONVENIENT OPERATION
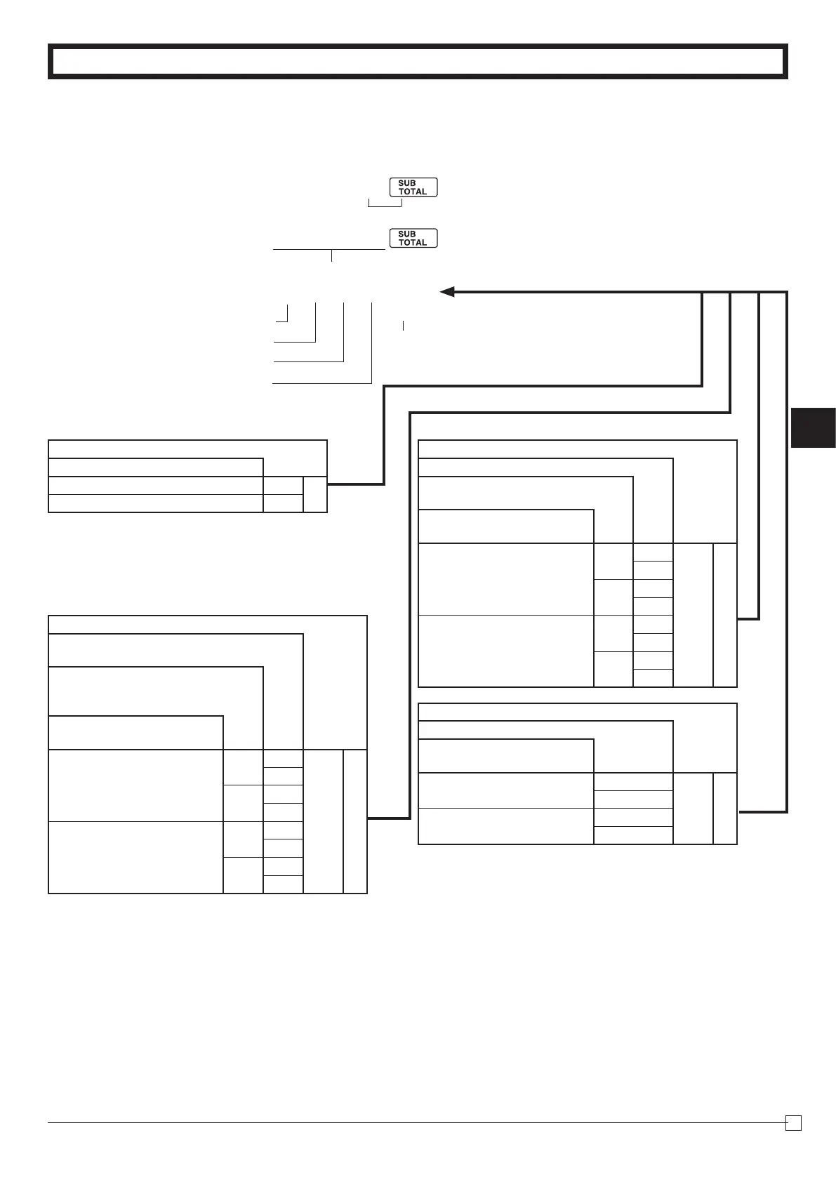
1-7-1 To set general
controls
1-7 General features
C
?NXX
???? p
o
P3appearsinmodedisplay
(Toendthesetting)
ProgramcodeNo.
SelectanumberfromlistA
SelectanumberfromlistB
SelectanumberfromlistC
SelectanumberfromlistD
Selections
Maintainkeybufferduringreceiptissue
inREGmode.
Resettheconsecutivenumber
tozerowheneveraDailyReset
Reportisissued.
Allowcreditbalanceregis-
tration.
No
Yes
Yes
?
B
No
Z
No
Yes
X
No
C
Yes
Yes
Yes
V
No
B
No
Yes
N
No
M
Selections
Timedisplayswithsecond.
Allowsplitcashamountten-
dered.
Allowsplitcheckamount
tendered.
Yes
Yes
No
?
C
Yes
Z
No
No
X
Yes
C
No
Yes
No
V
Yes
B
No
No
N
Yes
M
Selections
Usethe
'
keyasa000key.
Cashierassignmentsys-
tems(signon)isused.
No
No
?
D
Yes
Z
Yes
No
X
Yes
C
Selections
Keycatchtone.
Yes
?
A
No
V

Other manuals for Casio PCR-T280

Related product manuals