EasyManua.ls Logo

CFE CFE-5A - Installation Tools and Materials

Default Icon
29 pages
Print Icon
To Next Page IconTo Next Page
To Next Page IconTo Next Page
To Previous Page IconTo Previous Page
To Previous Page IconTo Previous Page
Loading...
9
Temperature and humidity stay at a constant level.
Minimal dust and dirt in the area
.
No corrosive gases present, including ammonia and acid vapor.
The Residential ESS is rated at IP20, so the battery could be installed indoors.
If the ambient temperature exceeds the operating range, battery will protect itself
by shutting down. The optimal operating temperature of the battery is 15°C to
30°C. Frequent exposure to severe operating conditions would exacerbate the
performance and lifetime of the battery
.
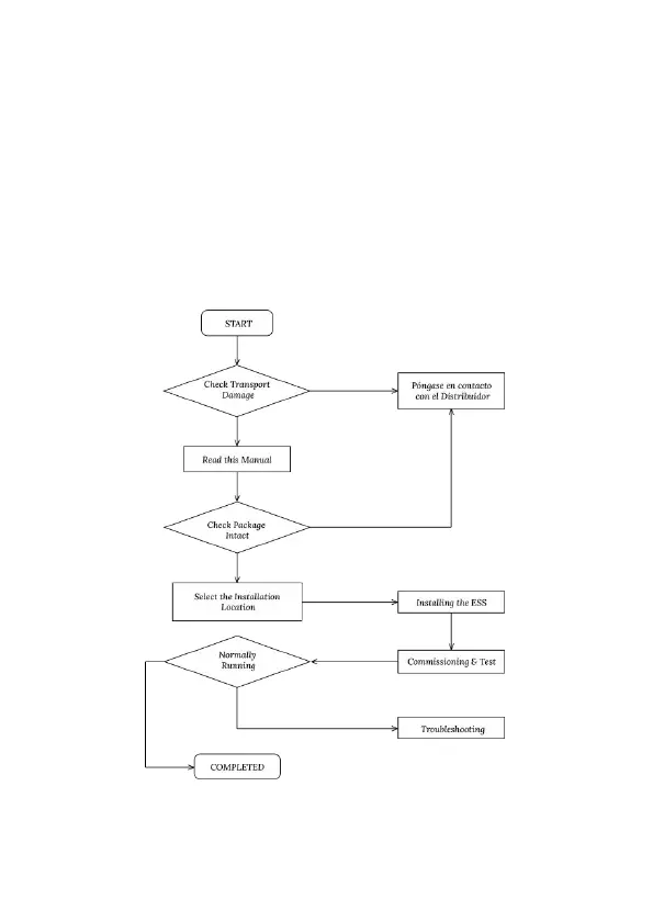
4.2 Installation process
The battery should be installed according to the following flow chart.
4.3 Installation materials
Following installation materials should be prepared by installers.

Related product manuals