EasyManua.ls Logo

CHAINTECH 6AJA4 - 3-12 Save and Exit Setup; 3-13 Exit Without Saving

Default Icon
60 pages
Print Icon
To Next Page IconTo Next Page
To Next Page IconTo Next Page
To Previous Page IconTo Previous Page
To Previous Page IconTo Previous Page
Loading...
Chapter 3
42
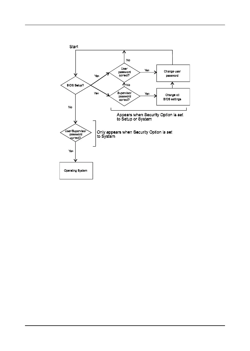
B. Set Both Supervisor Password and User Password
Figure 3-13 Set Both Supervisor and User Password
3-12 Save and Exit Setup
If you select this and type Y (for yes) followed by the [Enter] key, the values entered
in the setup utilities will be recorded in the CMOS memory of the BIOS chip.
3-13 Exit Without Saving
Selecting this option and pressing Y followed by the [Enter] key lets you exit the
Setup program without recording any new values or changing old ones.

Related product manuals