EasyManua.ls Logo

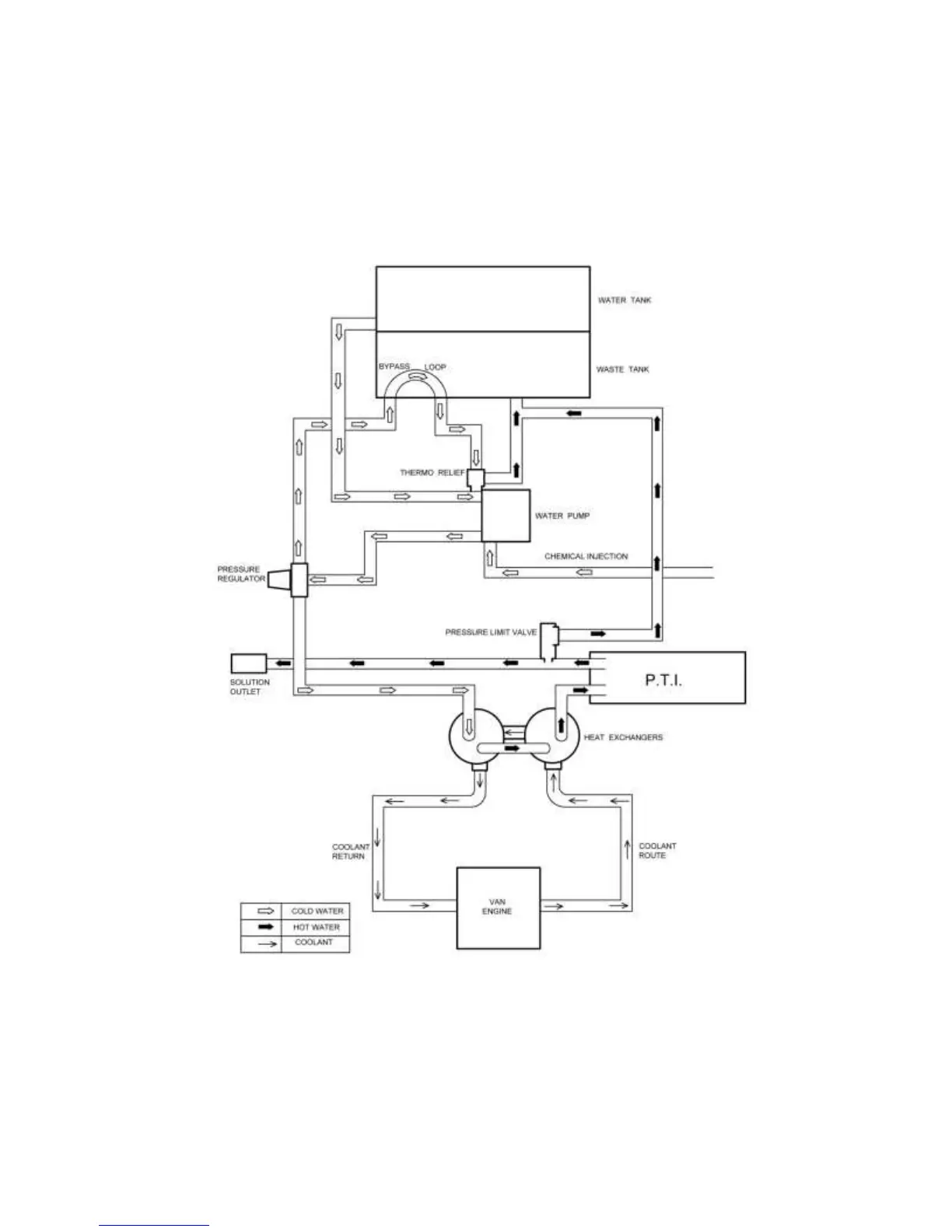
Cleanco Compact 45 - Water Pumping and Heat Transfer System (Dual Heat Exchanger) With P.T.I. Option

Cleanco Compact 45
84 pages
Print Icon
To Next Page IconTo Next Page
To Next Page IconTo Next Page
To Previous Page IconTo Previous Page
To Previous Page IconTo Previous Page
Loading...
18
WATER PUMPING AND HEAT TRANSFER SYSTEM
(DUAL HEAT EXCHANGER) WITH P.T.I. OPTION

Related product manuals