EasyManua.ls Logo

Comelit simple key - Page 19

Comelit simple key
20 pages
Print Icon
To Next Page IconTo Next Page
To Next Page IconTo Next Page
To Previous Page IconTo Previous Page
To Previous Page IconTo Previous Page
Loading...
SK/AAV
IT
EN
FR
NL
ES
IT
EN
FR
NL
ES
19
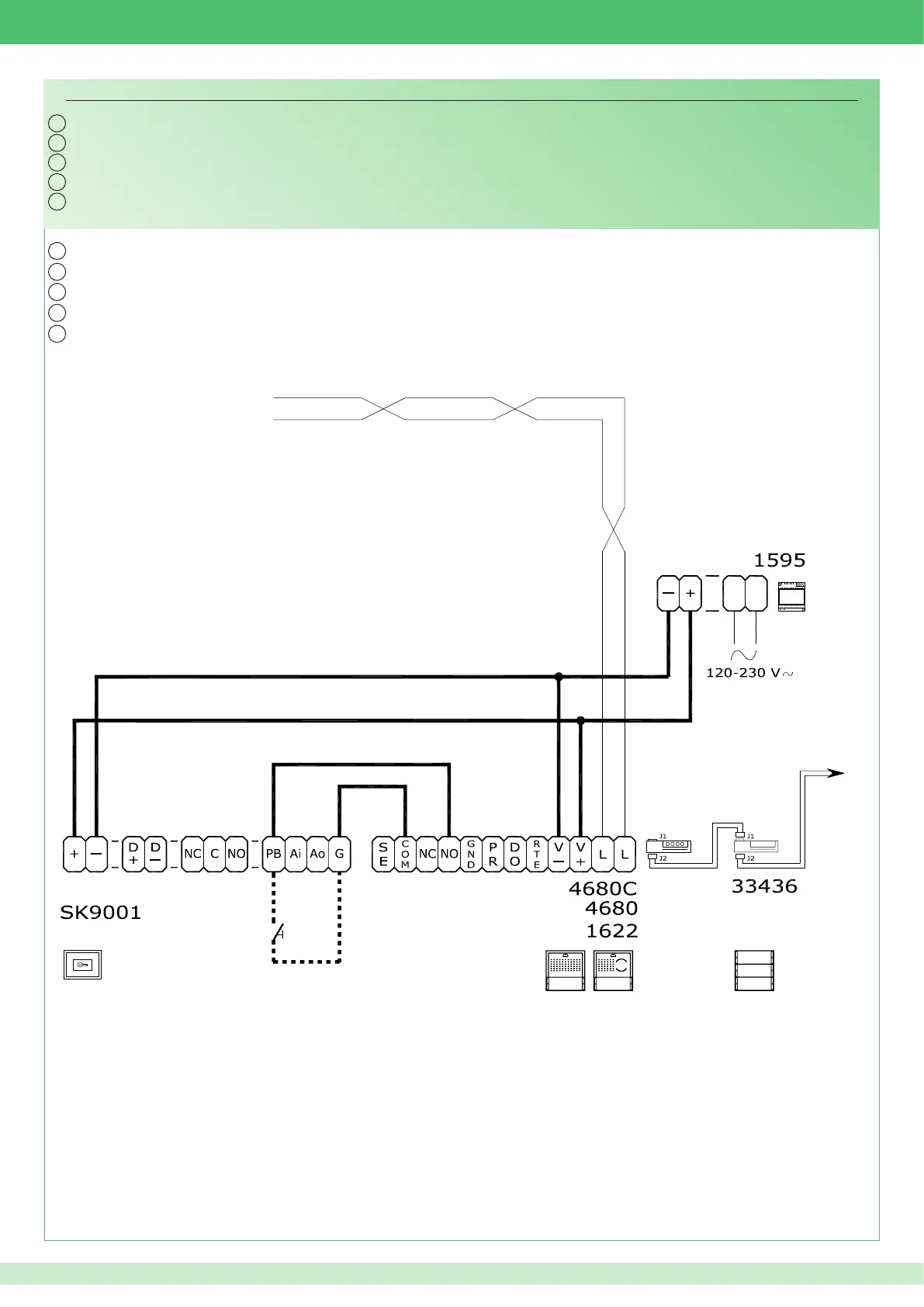
Collegamento dell’Art. SK9001 su impianto Simplebus, posto esterno Icom
Énecessariousareun’alimentazioneseparataperlaserraturaelettrica
Connecting Art. SK9001 on Simplebus systems, Icom panel
It is necessary to use a separate Power Supply for the Electric Lock
Connexion Art. SK9001 sur système Simplebus, plaque de rue Icom
Ilestnécessaired’utiliserunealimentationséparéepourlagâcheélectrique
Aansluiting Art. SK9001 op het Simplebus-systeem, Icom-buitenpost
Er moet een gescheiden voeding voor het elektrische slot worden gebruikt
Conexión del art. SK9001 al sistema Simplebus, unidad externa Icom
Es necesario utilizar una fuente de alimentación independiente para la electrocerradura

Related product manuals