EasyManua.ls Logo

Compaq v5000 - Flowchart 2.3-No Power, Part

Compaq v5000
242 pages
Print Icon
To Next Page IconTo Next Page
To Next Page IconTo Next Page
To Previous Page IconTo Previous Page
To Previous Page IconTo Previous Page
Loading...
Troubleshooting
Maintenance and Service Guide 2–11
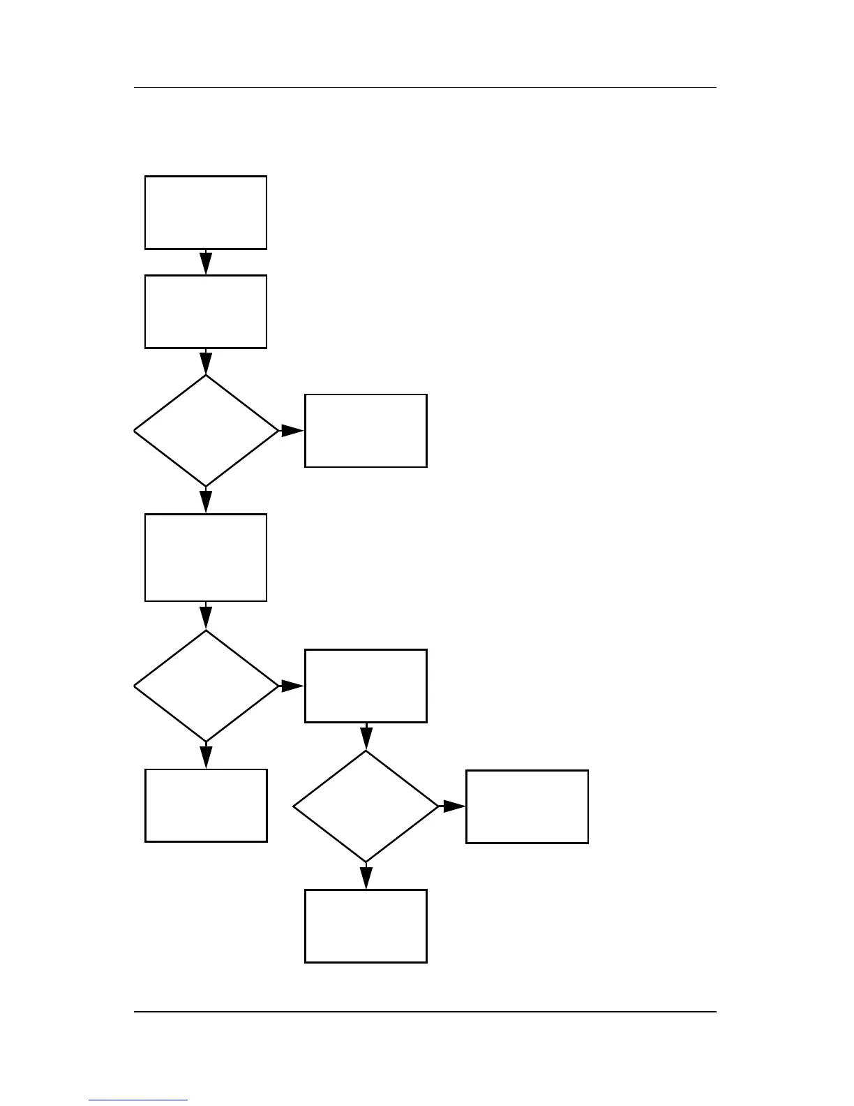
Flowchart 2.3—No Power, Part 2
Continued from
“Flowchart
2.2—No Power,
Part 1.
Visually check for
debris in battery
socket and clean
if necessary.
Done
N
Y
Power on?
Check battery by
recharging it,
moving it to
another computer,
or replacing it.
Power on?
Done
Y
Replace
power supply
(if applicable).
N
Power on?
Done
Y
N
Go to
“Flowchart
2.4—No Power,
Part 3.

Table of Contents

Related product manuals