EasyManua.ls Logo

Compaq v5000 - Flowchart 2.20-No Network;Modem Connection

Compaq v5000
242 pages
Print Icon
To Next Page IconTo Next Page
To Next Page IconTo Next Page
To Previous Page IconTo Previous Page
To Previous Page IconTo Previous Page
Loading...
2–28 Maintenance and Service Guide
Troubleshooting
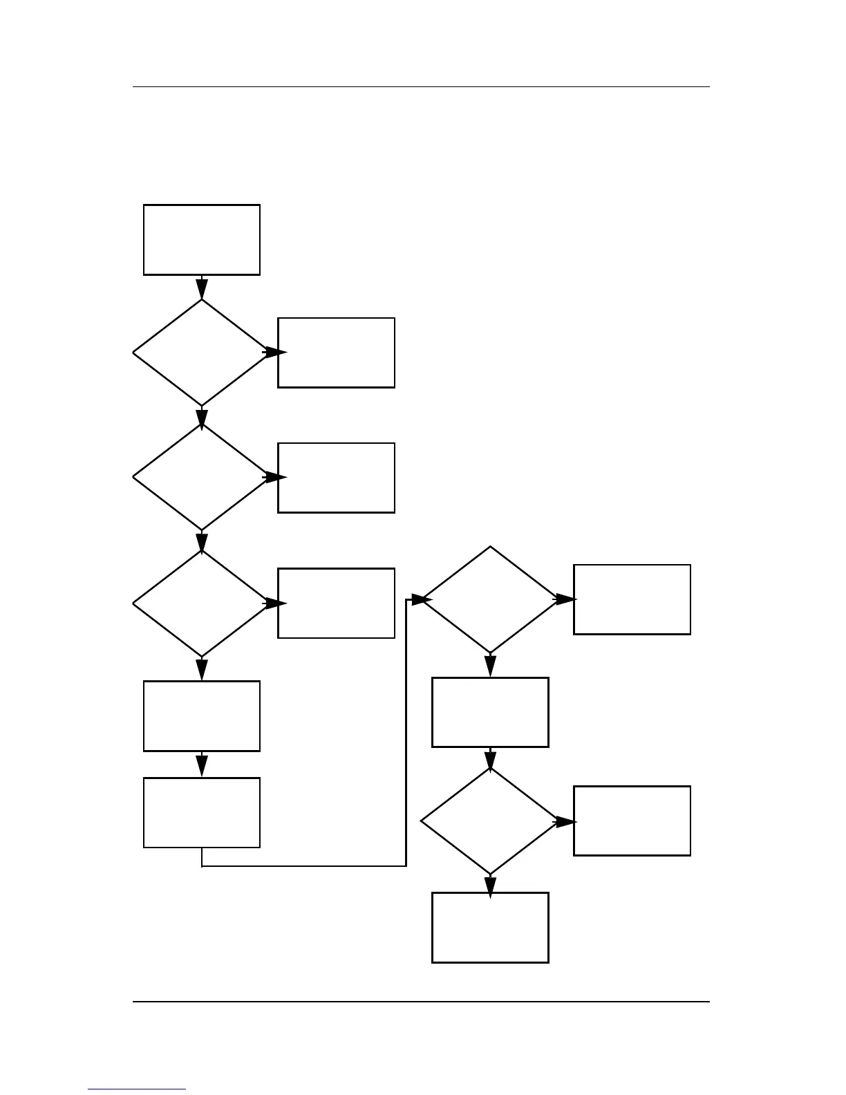
Flowchart 2.20—No Network/Modem
Connection
Y
Disconnect all
power from
the computer
and open.
No network
or modem
connection.
N
Done
Digital
line?
Network
or modem jack
active?
Replace jack
or have jack
activated.
Connect
to nondigital
line.
NIC/modem
configured
in OS?
Reload
drivers and
reconfigure.
Reseat NIC/modem
(if applicable).
Replace
NIC/modem
(if applicable).
Replace
system
board.
Done
N
N
N
N
Y
Y
Y
Y
Network
or modem
connection
working?
Network
or modem
connection
working?

Table of Contents

Related product manuals