EasyManua.ls Logo

Compaq v5000 - Flowchart 2.18-Nonfunctioning Keyboard

Compaq v5000
242 pages
Print Icon
To Next Page IconTo Next Page
To Next Page IconTo Next Page
To Previous Page IconTo Previous Page
To Previous Page IconTo Previous Page
Loading...
2–26 Maintenance and Service Guide
Troubleshooting
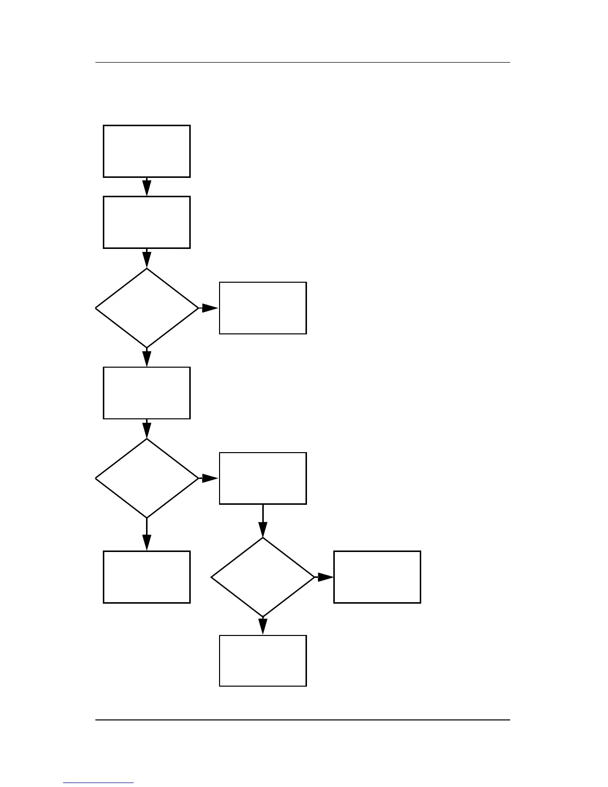
Flowchart 2.18—Nonfunctioning Keyboard
Y
N
Keyboard
operating
properly?
Keyboard
not operating
properly.
External
device
works?
Replace
system
board.
Replace
system
board.
Connect computer
to good external
keyboard.
Reseat internal
keyboard
connector
(if applicable).
Replace internal
keyboard or
cable.
Y
N
Y
N
Done Done
Keyboard
operating
properly?

Table of Contents

Related product manuals