EasyManua.ls Logo

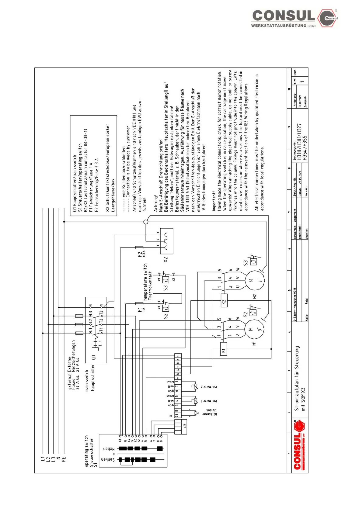
Consul 2.25 EMC - Electric diagram with rotary reversing switch

Consul 2.25 EMC
80 pages
Print Icon
To Next Page IconTo Next Page
To Next Page IconTo Next Page
To Previous Page IconTo Previous Page
To Previous Page IconTo Previous Page
Loading...
OPERATING & INSTALLATION INSTRUCTION 2-POST-LIFT
Electric diagram with rotary reversing switch
Page 69

Table of Contents

Related product manuals