EasyManua.ls Logo

Consul 2.30 - Electrical Diagram with Rotary Reversing Switch

Consul 2.30
80 pages
Print Icon
To Next Page IconTo Next Page
To Next Page IconTo Next Page
To Previous Page IconTo Previous Page
To Previous Page IconTo Previous Page
Loading...
OPERATING & INSTALLATION INSTRUCTION 2-POST-LIFT
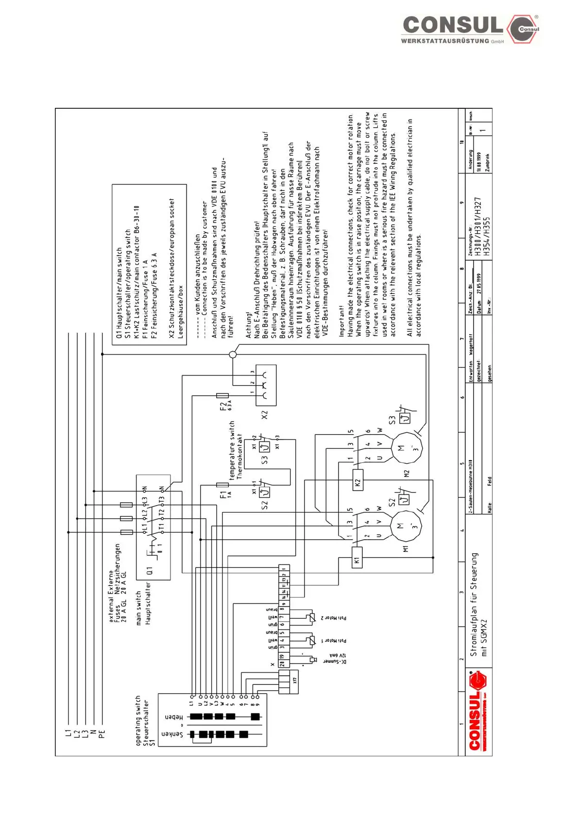
Electric diagram with rotary reversing switch
Page 69

Table of Contents

Related product manuals