EasyManua.ls Logo

Conti MC ULTIMA - Page 56

Conti MC ULTIMA
66 pages
Print Icon
To Next Page IconTo Next Page
To Next Page IconTo Next Page
To Previous Page IconTo Previous Page
To Previous Page IconTo Previous Page
Loading...
Edition 05/2021 - MC ULTIMA- Technical documentation - page 56
SACOME, CONFIDENTIAL Document, it is forbidden to duplicate or communicate this document without previous authorization.
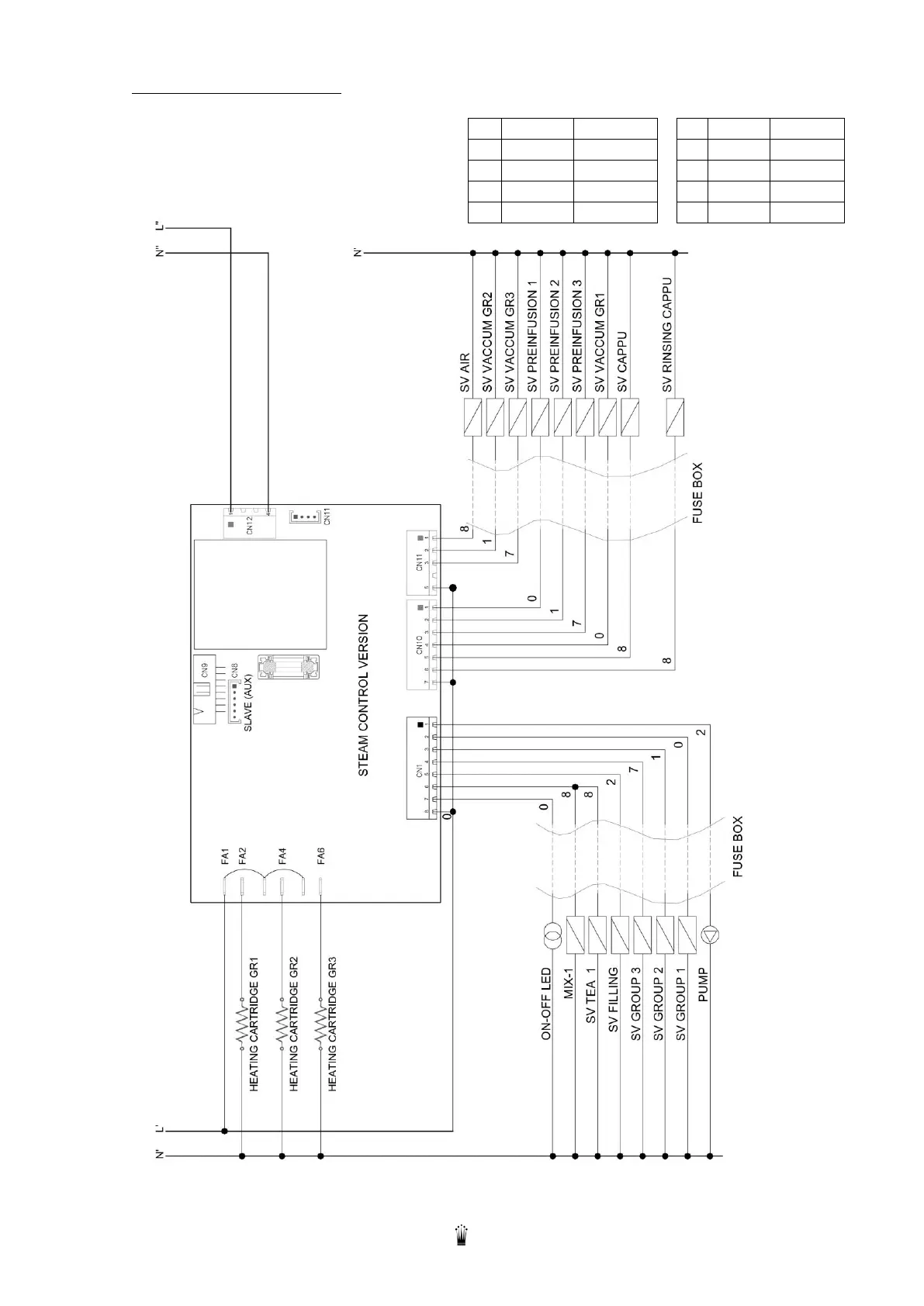
14.2 CPU board Steam Control
CODE COULEURS FILS
CABLE COLOUR CODE
1
marron
brown
6
bleu
blue
2
rouge
red
7
violet
violet
3
orange
orange
8
gris
grey
4
jaune
yellow
9
blanc
white
5
vert
green
0
noir
black

Related product manuals