EasyManua.ls Logo

Crestron PSPHD - Page 14

Crestron PSPHD
74 pages
Print Icon
To Next Page IconTo Next Page
To Next Page IconTo Next Page
To Previous Page IconTo Previous Page
To Previous Page IconTo Previous Page
Loading...
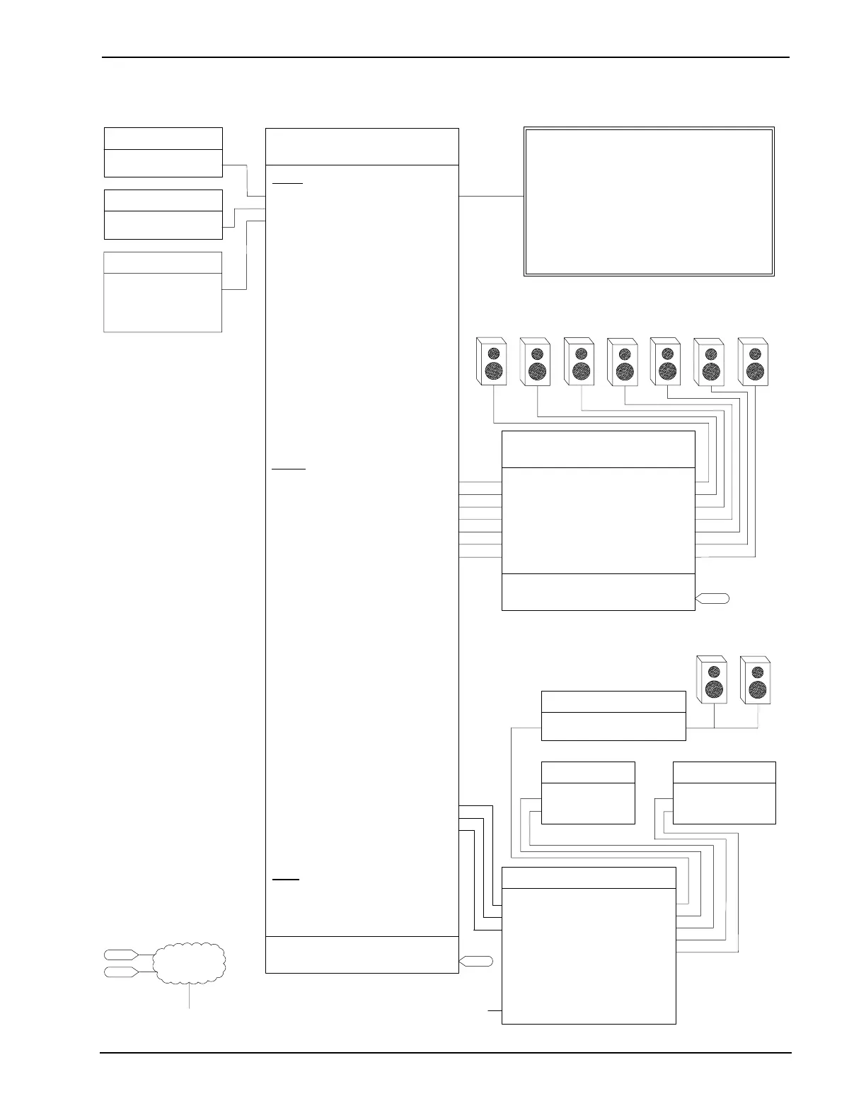
PROCISE™ Surround Sound Processor Crestron PSPHD
PSPHD in a Boardroom without Conferencing, 2-D View
LCD Display
Blu-Ray Disc Player
HDMI Out
PROAMP-7X400
Amplifier
Amplified Out 1
Amplified Out 2
Amplified Out 3
Amplified Out 4
Amplified Out 5
Amplified Out 6
Amplified Out 7
Balanced Input 1
Balanced Input 2
Balanced Input 3
Balanced Input 4
Balanced Input 5
Balanced Input 6
Balanced Input 7
Cresnet
Ethernet
Left
Right
S Left
S Right
B Left
B Right
Center
Laptop
DVI Out
HD Cable Box
HDMI Out
B
A
Telco Line In
Audio Conferencing
Audio Output 1
Audio Output 2
Audio Output 3
Audio Output 4
Audio Output 5
Audio Output 6
Audio Output 7
Audio Output 8
Audio Input 1
Audio Input 2
Audio Input 3
Audio Input 4
Audio Input 5
Audio Input 6
Audio Input 7
Audio Input 8
Telco Line
PSPHD
Processor
Digital
HDMI In 1
HDMI In 2
HDMI In 3
HDMI In 4
HDMI In 5
HDMI In 6
Optical In 1
Optical In 2
Optical In 3
Optical In 4
Optical In 5
Optical In 6
SPDIF In 1
SPDIF In 2
SPDIF In 3
SPDIF In 4
SPDIF In 5
SPDIF In 6
Analog
Audio L 1
Audio R 1
AES/EBU In
Audio L 2
Audio R 2
Audio L 3
Audio R 3
Audio L 4
Audio R 4
Audio L 5
Audio R 5
Audio L 6
Audio R 6
Audio L 7
Audio R 7
Audio L 8
Audio R 8
Balanced L
Balanced R
Multi-Ch L
Multi-Ch R
Multi-Ch SL
Multi-Ch SR
Multi-Ch BL
Multi-Ch BR
Multi-Ch C
Multi-Ch Sub
Mixer
Mixer Input 1
Mixer Input 2
Mixer Input 3
HDMI Out
L Balanced Out
R Balanced Out
SL Balanced Out
SR Balanced Out
BL Balanced Out
BR Balanced Out
C Balanced Out
L Bal. Down Out
R Bal. Down Out
Mono Bal. Down Out
Cresnet
Ethernet
L Audio Out
R Audio Out
SL Audio Out
SR Audio Out
BL Audio Out
BR Audio Out
C Audio Out
Sub 1 Balanced Out
Sub 2 Balanced Out
Sub 3 Balanced Out
Sub 1 Out
Sub 2 Out
Sub 3 Out
L Downmix Out
R Downmix Out
Mono Downmix Out
70 V Speakers
(Speech)
70V Amplifier
70 V Output
Audio Input
Assisted Listening
Audio Input L
Audio Input R
Audio Recorder
Audio Input L
Audio Input R
To Control System
LAN
A
B
8 PROCISE™ Surround Sound Processor: PSPHD Operations Guide – DOC. 6837B

Related product manuals