EasyManua.ls Logo

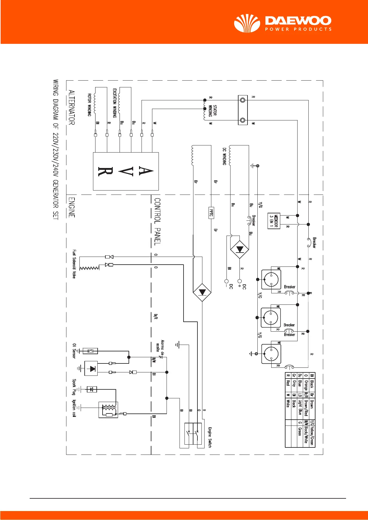
Daewoo GDA Series - ELECTRICAL SCHEMATIC DIAGRAM 4 - RECOIL START, MONOPHASE; Recoil Start Monophase Wiring Diagram 4

Daewoo GDA Series
Print Icon
To Next Page IconTo Next Page
To Next Page IconTo Next Page
To Previous Page IconTo Previous Page
To Previous Page IconTo Previous Page
Loading...
ELECTRICAL SCHEMATIC DIAGRAM 4 - RECOIL START, MONOPHASE
45

Related product manuals