EasyManua.ls Logo

Daikin 2MXM40M2V1B - Piping Diagram; Outdoor Unit

Daikin 2MXM40M2V1B
26 pages
Print Icon
To Next Page IconTo Next Page
To Next Page IconTo Next Page
To Previous Page IconTo Previous Page
To Previous Page IconTo Previous Page
Loading...
17 English
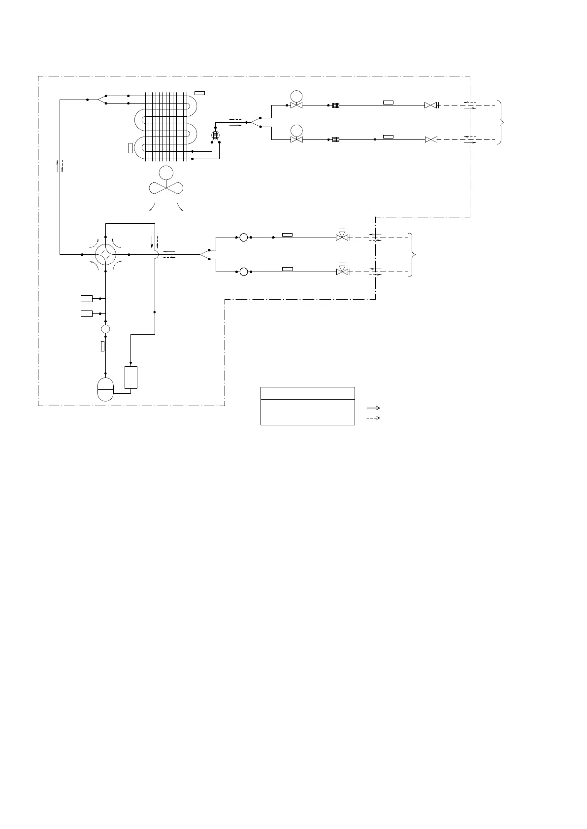
Piping Diagram
PED categories of equipment - High pressure switches : category IV; Compressor : category II; Other art 3§3 equipment.
NOTE:
When the high pressure switch is activated it must be reset manually by a qualified person.
Outdoor unit
Motor-operated valve
Heating
Cooling
Refrigerant flow
7.9CuT
7.9CuT
M
4.8CuT
4.8CuT
9.5CuT
7.9CuT
Heat exchanger thermistor
Accumulator
Compressor
4-way valve
Discharge pipe thermistor
Propeller fan
ON: heating
Muffler
9.5CuT
9.5CuT
9.5CuT
Branch pipe
Muffler
Gas stop valve
Muffler
Gas stop valve
9.5CuT
9.5CuT
Thermistor (gas)
Thermistor (liquid)
Thermistor (gas)
6.4CuT
6.4CuT
EV
A
EV
B
Motor-operated valve
9.5CuT
6.4CuT
Thermistor (liquid)
Liquid stop valve
Liquid stop valve
Branch pipe
Branch pipe
6.4CuT
6.4CuT
Fan motor
Applicable models
2MXM50M2V1B,
2AMXM50M2V1B
9.5CuT
Filter
Filter
9.5CuT
HPS2
HPS1
9.5CuT
Twin-branched muffler
Field piping
Room ·A·
Room ·B·
(9.5CuT)
(12.7CuT)
Gas
Liquid
Field pipi
ng
Room ·A·
(6.4CuT)
Room ·B·
(6.4CuT)
Heat exchanger
Outdoor air temperature thermistor
High pressure switch
Manual reset
Automatic reset

Related product manuals