EasyManua.ls Logo

Daikin FAY71FAVE - Page 179

Daikin FAY71FAVE
501 pages
Print Icon
To Next Page IconTo Next Page
To Next Page IconTo Next Page
To Previous Page IconTo Previous Page
To Previous Page IconTo Previous Page
Loading...
Si20-701_B Troubleshooting by Remote Controller
172
Troubleshooting
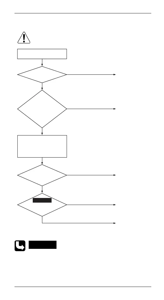
Refer to P.466.
Is
the stop valve
opened?
NO
YES
Open the stop
valve.
Is there
a continuity in
the low pressure
switch?
NO
YES
Replace the low
pressure switch.
Is the
connector for
the low pressure
switch properly
connected to the
outdoor unit
PCB?
NO
YES
Connect
correctly.
Turn OFF the power
supply. Wait for a few
minutes after compressor
stops operating, then
check the following.
Check the installation
conditions.
Caution
Be sure to turn off the power switch before
connecting or disconnecting connectors, or parts
may be damaged.
YES
Rectify the
cause.
NO
Replace the
outdoor unit
PCB.
Is low pressure
abnormally
low?
CHECK 5
CHECK 5

Table of Contents

Other manuals for Daikin FAY71FAVE

Related product manuals