EasyManua.ls Logo

Daikin FAY71FAVE - 3.33 E6 Compressor Overcurrent

Daikin FAY71FAVE
501 pages
Print Icon
To Next Page IconTo Next Page
To Next Page IconTo Next Page
To Previous Page IconTo Previous Page
To Previous Page IconTo Previous Page
Loading...
Si20-701_B Troubleshooting by Remote Controller
174
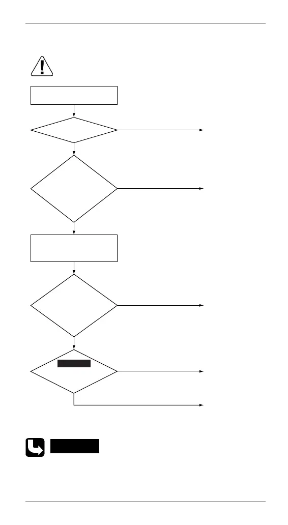
Troubleshooting
Refer to P.466.
Is
the stop valve
open?
NO
YES
Open the stop
valve.
Is
the
connector (1)
for the low pressure
sensor correctly
connected to the
outdoor unit
PCB?
NO
YES
Connect
correctly.
Is
the
converted
pressure based on
the measured voltage
normal?
(3).
NO
YES
Replace the low
pressure sensor.
Check the installation
conditions
Measure the voltage (DC)
between the pins (2) and
(3) of the connector (2).
Is low pressure
abnormally
low?
YES
NO
Correct the error.
Replace the
outdoor unit PCB
(A1P).
Caution
Be sure to turn off the power switch before
connecting or disconnecting connectors, or parts
may be damaged.
CHECK 5
CHECK 5

Table of Contents

Other manuals for Daikin FAY71FAVE

Related product manuals