EasyManua.ls Logo

Daikin FTKD50JVE - Multi-Room Operation (Heating)

Daikin FTKD50JVE
410 pages
Print Icon
To Next Page IconTo Next Page
To Next Page IconTo Next Page
To Previous Page IconTo Previous Page
To Previous Page IconTo Previous Page
Loading...
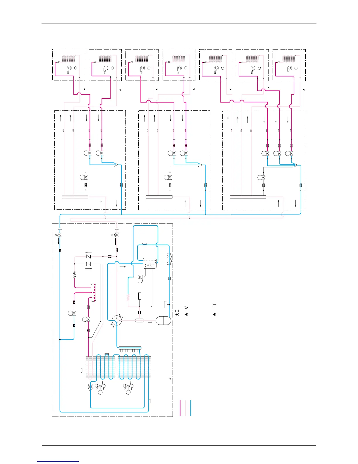
Flow of Refrigerant Si18-201
188 Flow of Refrigerant
1.17 Multi-Room Operation (Heating)
THERMISTOR
LIQUID PIPE
OUTDOOR UNIT
MOTOR
MOTOR
DC FAN
DC FAN
DISTRIBUTOR
(
DEL
)
PROPELLER
PROPELLER
M
M
FAN
FAN
REFRIGERANT FLOW
THERMISTOR
(
DOA
)
OUTDOOR TEMPARATURE
HEAT EXCHANGER
HEATING
HEAT EXCHANGER
(
DE
)
THERMISTOR
DISCHARGE PIPE
COMPRESSOR
THERMISTOR
HEADER
OIL
SEPARATOR
FILTER
(
DO
)
ELECTRONIC
EXPANSION VALVE
FILTER
ELECTRONIC
EXPANSION VALVE
EV
G
FILTER
LOW PRESSURE
EV
L
4-WAY VALVE
FILTER
SENSOR
CAPILLARY TUBE
FILTER
SP
HIGH PRESSURE
SWITCH
RECEIVER
HPS
ELECTRONIC
EXPANSION VALVE
ACCUMULATOR
CAPILLARY TUBE
CHECK VALVE
FILTER
EV
P
FILTER
FLEXIBLE
TUBE
FILTER
FILTER
CHECK VALVE
SUCTION PIPE
THERMISTOR
LIQUID LINE
STOP VALVE
GAS LINE
STOP VALVE
(
DS
)
EXPANSION VALVE
(
BYPASS
)
FILTER
FILTER
ELECTRONIC
EV
H
EXPANSION VALVE
(
ROOM A
)
EXPANSION VALVE
(
ROOM B
)
EXPANSION VALVE
(
ROOM C
)
ELECTRONIC
ELECTRONIC
ELECTRONIC
EV
C
EV
B
EV
A
FILTER
FILTER
FILTER
THERMISTOR
(
DGC
)
THERMISTOR
(
DGB
)
THERMISTOR
(
DGA
)
THERMISTOR
(
DLC
)
THERMISTOR
(
DLB
)
THERMISTOR
(
DLA
)
GAS SIDE
GAS SIDE
GAS SIDE
LIQUID SIDE
LIQUID SIDE
LIQUID SIDE
EXPANSION VALVE
(
BYPASS
)
FILTER
FILTER
ELECTRONIC
EV
H
EXPANSION VALVE
(
ROOM A
)
EXPANSION VALVE
(
ROOM B
)
ELECTRONIC
ELECTRONIC
EV
A
EV
B
FILTER
FILTER
THERMISTOR
(
DLA
)
THERMISTOR
(
DLB
)
THERMISTOR
(
DGA
)
THERMISTOR
(
DGB
)
GAS SIDE
GAS SIDE
LIQUID SIDE
LIQUID SIDE
EXPANSION VALVE
(
BYPASS
)
FILTER
FILTER
ELECTRONIC
EV
H
EXPANSION VALVE
(
ROOM A
)
EXPANSION VALVE
(
ROOM B
)
ELECTRONIC
ELECTRONIC
EV
A
EV
B
FILTER
FILTER
THERMISTOR
(
DLA
)
THERMISTOR
(
DLB
)
THERMISTOR
(
DGA
)
THERMISTOR
(
DGB
)
GAS SIDE
GAS SIDE
LIQUID SIDE
LIQUID SIDE
FIELD PIPING
FIELD PIPING
(
CuT
)
(
6.4CuT
)
SIRROCO FAN
FAN MOTOR
M
HEAT EXCHANGER
M
M
M
M
M
M
BP UNIT
(M1315)
Productive operation patterns
Partial load operation
Conditions
(1) Not in the capacity control
(The operating frequency does not droop to the minimum frequency by high pressure
control system protection)
(2) In all-room unit operation
(3) All non-operating room units motorized valve opening is minimum.
In case that the conditions (1) and [(2) or (3)] are met.
As the surplus refrigerant is treated with the receiver, opening EVG stagnates the
refrigerant condensed through the auxiliary heat exchanger. (Providing a motorized valve at
the downstream side of the auxiliary heat exchanger clears the heat resistant temperature
of the motorized valve.)
The entire system control (suction overheat) is conducted by the adjustment of the surplus
refrigerant amount in the receiver via EVL. BP motorized valve is exclusively used for the
distribution control, and EVU for SC control.
System control motorized valve : EVL·(EVT)
Each room distribution control motorized valve : EVU
H
EVG Reverse target discharge pipe
temperature control
H
EVL Target discharge pipe temperature
control
EVP Full close
EVU SC control
(+ Target discharge pipe temperature
control)
H
EVT Target discharge pipe temperature
control
(Min. opening)
EVH Full close
"ON"
"ON"
"ON"
"ON"
"ON"
"ON"
"OFF"
: High pressure liquid refrigerant
: High pressure high temp. gas refrigerant
: Low pressure low temp. liquid or gas refrigerant
FIELD PIPING
FIELD PIPING
(
CuT
)
(
6.4CuT
)
SIRROCO FAN
FAN MOTOR
HEAT EXCHANGER
FIELD PIPING
FIELD PIPING
(
CuT
)
(
6.4CuT
)
SIRROCO FAN
FAN MOTOR
HEAT EXCHANGER
FIELD PIPING
FIELD PIPING
(
CuT
)
(
6.4CuT
)
SIRROCO FAN
FAN MOTOR
HEAT EXCHANGER
FIELD PIPING
FIELD PIPING
(
CuT
)
(
6.4CuT
)
SIRROCO FAN
FAN MOTOR
HEAT EXCHANGER
FIELD PIPING
FIELD PIPING
(
CuT
)
(
6.4CuT
)
SIRROCO FAN
FAN MOTOR
HEAT EXCHANGER
FIELD PIPING
FIELD PIPING
(
CuT
)
(
6.4CuT
)
SIRROCO FAN
FAN MOTOR
HEAT EXCHANGER

Table of Contents

Related product manuals