EasyManua.ls Logo

Daikin MicroTech I - Page 29

Daikin MicroTech I
32 pages
Print Icon
To Next Page IconTo Next Page
To Next Page IconTo Next Page
To Previous Page IconTo Previous Page
To Previous Page IconTo Previous Page
Loading...
OM 1239 29 www.DaikinApplied.com
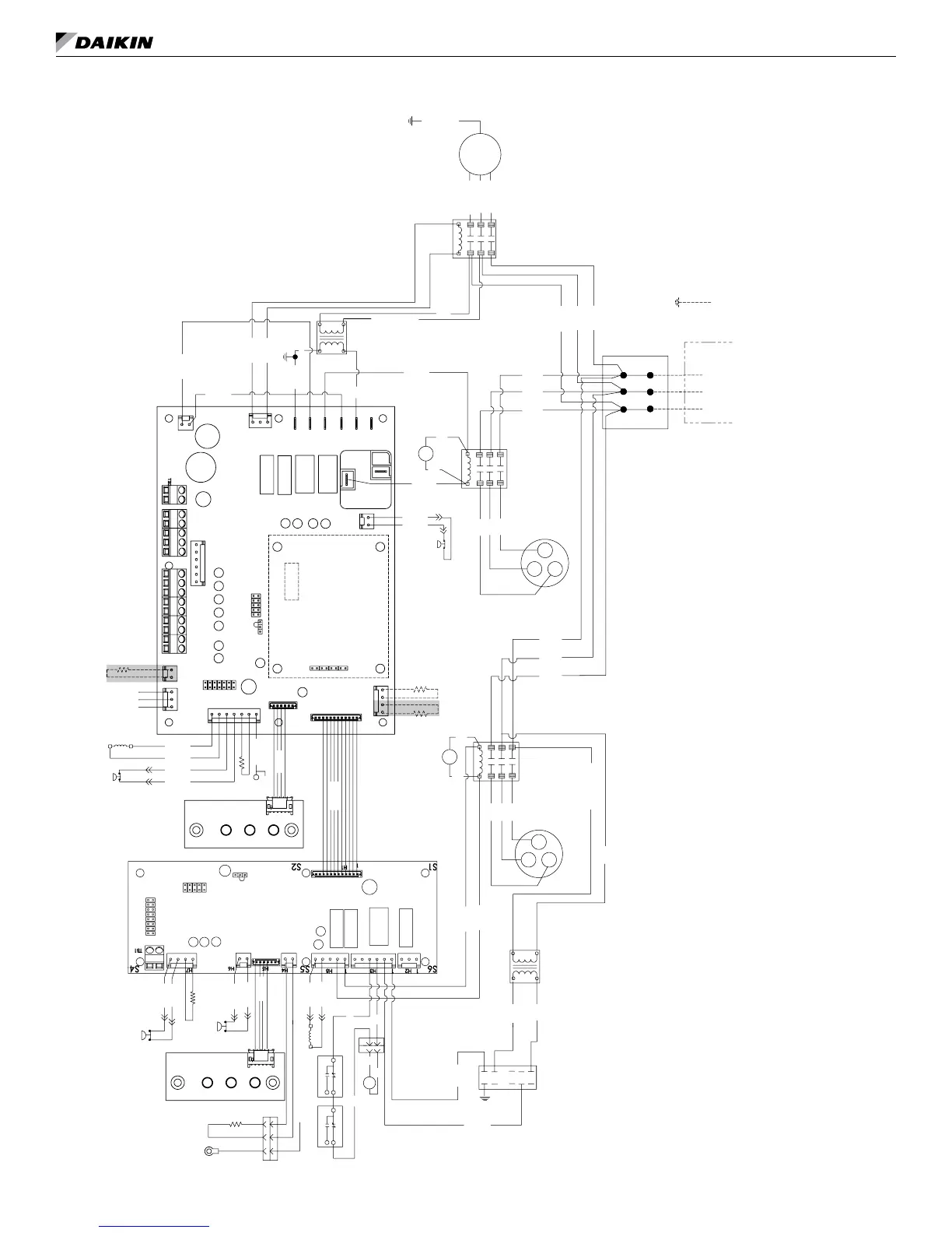
typICal WIrIng dIagraMs
MicroTech III controller with I/O expansion module – with waterside economizer
208/230, 460, 575-60-3
1
LED1
SLTS
RV
LED1
GRY 46
BLU 41
BLU 40
RAT
BRN 54
LED2
IOEXP
COS
BLK 60
BLK 61
SEE NOTE
BLU 21
BRN 55
LED2
T1
TB1
YEL
RED
L1
L2
L3
CM-1
BLK
L1
T2
L3
L2
L1
SERVICE &
DISCONNECT
L3
GND
L2
YEL 18
JP_2
JP_3
JP_4
JP_5
JP_6
JP_7
JP_8
H1
H2
N3
N2
N1
L1-3
L1-2
L1-1
H3
H5
H4
H7
H6
H8
H9
TB2
TEST-1
TB1
TB3
RUN PRG
JTAG
BLU 20
LP2
HP2
SLTS2
1
1
1
1
1
JP1
JP8
JTAG
RV2
L1
L2
L3
CM-2
BLK
YEL
RED
YEL 11
RED 12
R1
CC1
BLK 1
YEL 2
RED 3
BLK 4
YEL 5
RED 6
BRN 52
BRN 53
BLU 42
BLU 43
BLK 62
BLK 63
CC2
BLU 28
YEL 27
YEL 19
HP
LP
RED 9 (L3)
BLK 7 (L1)
FAN
MOTOR
T3
GRN/YEL 97
YEL 45
YEL
BL
DAT
LWT
BLK
BLK/RED-460V
RED-208V
ORG-230V
BLK-575V
X1
COE
TO COS
EWT
M
WSE
BLK/RED-460V
RED-208V
ORG-230V
BLK-575V
BLK
X2
TB2
YEL89
BLK 81
YEL
BLU
85
11
10
YEL 8 (L2)
BLK 10
COE
TO GRY 46
86
87
R4
2
54
R3
2
54
BLU
104
R4
YEL
103
BLU
102
YEL
101
R3
YEL 14
BLU 15
IO Expansion Module
C - 24VAC COMMON
O - W3 - HEAT -3
G - FAN
Y1 - COOL - 1
Y2 - COOL 2
W1 - HEAT - 1
W2 - HEAT - 2
A - ALARM OUTPUT
5 - DC SIGNAL COM
4 - ROOM SENSOR/TO
3 - SETPOINT ADJUST
2 - FAN MODE/HT-CL-AUTO
1 - ROOM SENSOR LED
U - MARK IV - OCC/UNOCC
E - EMER SHTDN INPUT
R - 24VAC
Communication
Module
MicroTech III Controller
24V NO
24VAC COMMON
24V NC
Note: Switch L2/L3 fan
motor wires for
left-hand unit
Note: Wiring diagrams are typical. For the latest drawing
version refer to the wiring diagram located on the inside of
the controls access panel of the unit.
Gray tinted areas in the wiring diagram: Units with fac-
tory installed communication module include Discharge
Air Temperature (DAT) and Return Air Temperature (RAT)
sensors shipped loose and are eld installed. The Leaving
Water Temperature (LWT) sensor is factory installed.
Legend
Item Description
CC1
Circuit 1 Compressor Contactor
CC2
Circuit 2 Compressor Contactor
CM1
Circuit 1 Compressor
CM2
Circuit 2 Compressor
COS
Condensate Overow Sensor
HP
Circuit 1 High Pressure Switch
HP2
Circuit 2 High Pressure Switch
IOEXP
I/O Expansion Board / Harness
LED1
LED
Annunciator / Harness
LED2
LED
Annunciator / Harness
*RAT
Return Air
Temperature
*LWT
Leaving W
ater Temp Sensor
LP
Circuit 1 Low Pressure Switch
LP2
Circuit 2 Low Pressure Switch
SL
TS
Circuit 1 Suction Line
Temp Sensor
SLTS2
Circuit 2 Suction Line
Temp Sensor
MTIII
MicroT
ech III Main Board
R1
Fan Motor Starter
R
V
Circuit 1 Reversing V
alve Solenoid
RV2
Circuit 2 Reversing V
alve Solenoid
TB1
Power T
erminal Block
X1
75
VA Transformer
X2
50
VA Transformer
*DAT
Discharge Air
Temp Sensor
*EWT
Entering W
ater Temp Sensor
WSE
W
aterside Economizer
TB2
Power T
erminal Block
Notes: 1. “Run/Prg” Jumper to be in “Run”
position for normal operation
* Leaving Water (LWT), Discharge
Air (DAT) and Return Air
Temperature (RAT) sensors are
eld installed.
_ _ _ _
Denotes optional feature

Other manuals for Daikin MicroTech I

Related product manuals