EasyManua.ls Logo

Daikin RPS - Page 69

Daikin RPS
152 pages
Print Icon
To Next Page IconTo Next Page
To Next Page IconTo Next Page
To Previous Page IconTo Previous Page
To Previous Page IconTo Previous Page
Loading...
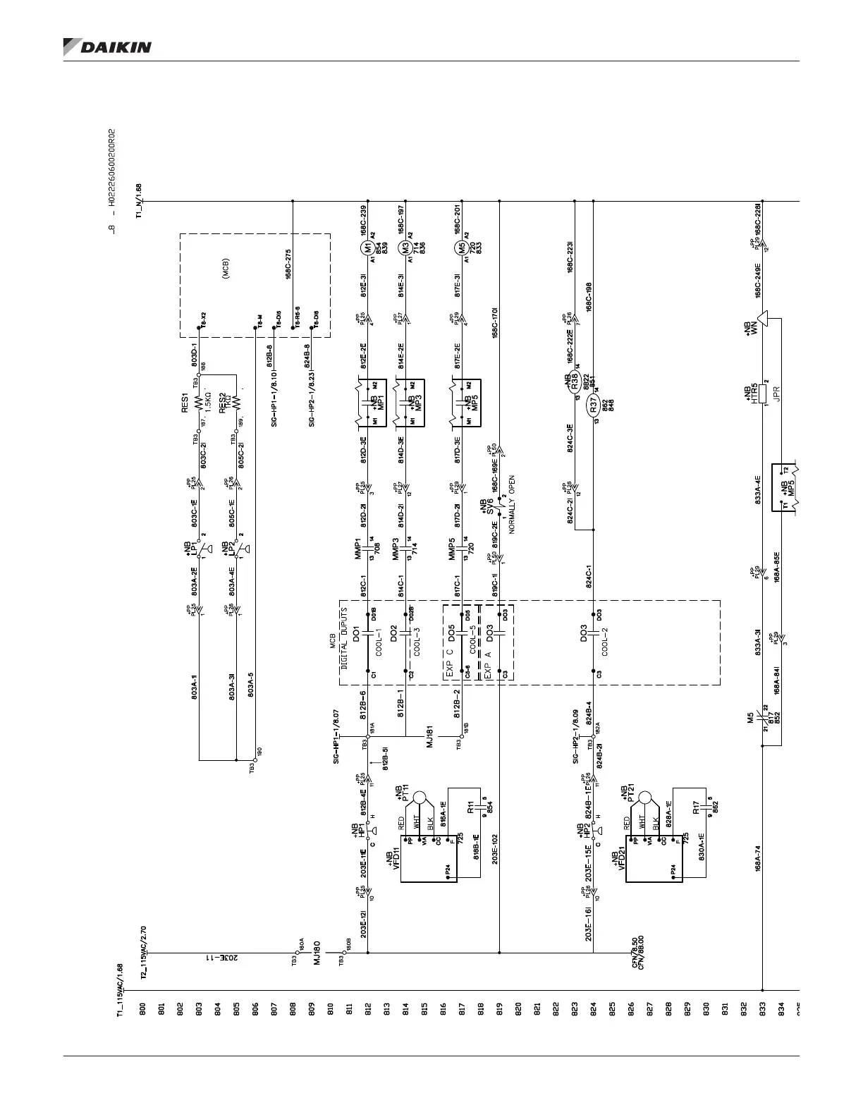
WIrIng dIagraMs
www.DaikinApplied.com 69 IM 893-10 • ROOFPAK SINGLEZONE UNITS
Figure 69: RPS 074 Condensing Unit Control (with Vaiable Speed Inverter Compressors)

Table of Contents

Other manuals for Daikin RPS

Related product manuals