EasyManua.ls Logo

Daitsu DS-12KIDT-2 - Sub-Cooling Protection on Cooling;Dry Mode

Daitsu DS-12KIDT-2
89 pages
Print Icon
To Next Page IconTo Next Page
To Next Page IconTo Next Page
To Previous Page IconTo Previous Page
To Previous Page IconTo Previous Page
Loading...
Air Conditioner Service Manual
51
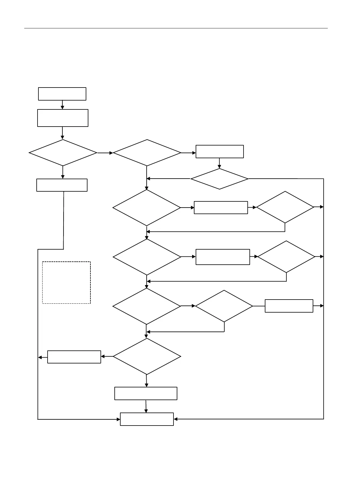
3.2.12 P5---Sub-cooling protection on Cooling/Dry mode
On Cooling or Dry mode, when IDU evaporator coil temperature IPT1 continuously for 3 min after compressor
start up for 6 min, CPU will switch off outdoor unit and show P5 failure code.
Display P5
Switch on unit
after minutes
Display P5
Normal
protection
No
Yes
IDU filter dirty?
Yes
Clean filter
IDU air inlet
blocked?
No
Clean
Yes
Can fan blade
rotate freely?
Check and repair
fan blade
Fan motor
works too slow
or stopped
Fan motor
defect?
Replace motor
Yes
No
Sensor IPT
abnormal?
Replace sensor
Yes
Yes
No
No
No
Yes
No
Note: Cooling
mode under low
environment
temperature
easily have P5
protection
End
P5 disappear?
P5 disappear?
P5 disappear?
No
Yes
Yes
No
Replace IDU PCB
Yes
No

Table of Contents