EasyManua.ls Logo

DAPAudio PR-52 - Set up and Operation

DAPAudio PR-52
12 pages
Print Icon
To Next Page IconTo Next Page
To Next Page IconTo Next Page
To Previous Page IconTo Previous Page
To Previous Page IconTo Previous Page
Loading...
6
Ordercode: D3503
PR-52 50W
Set Up and Operation
Before plugging the unit in, always make sure that the power supply matches the product specification
voltage. Do not attempt to operate a 120V specification product on 230V power, or vice versa.
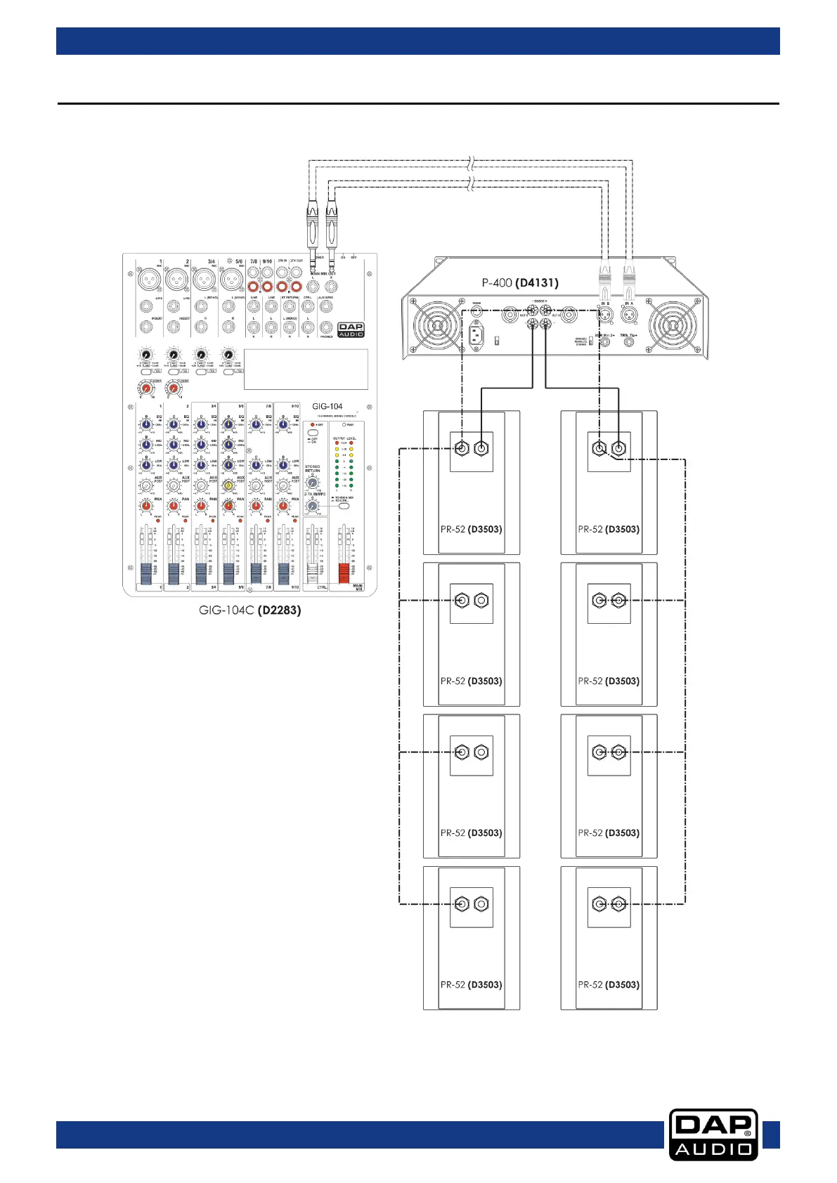
Fig. 02
01) Connect your mixer to the appropriate power amplifier.
02) Connect the power amplifier to the speakers, using a speaker cable.
03) Connect power supply to the mixer and the amplifier.

Related product manuals