EasyManua.ls Logo

DCS RF151 - Installer Inspection Checklist

DCS RF151
44 pages
Print Icon
To Next Page IconTo Next Page
To Next Page IconTo Next Page
To Previous Page IconTo Previous Page
To Previous Page IconTo Previous Page
Loading...
26
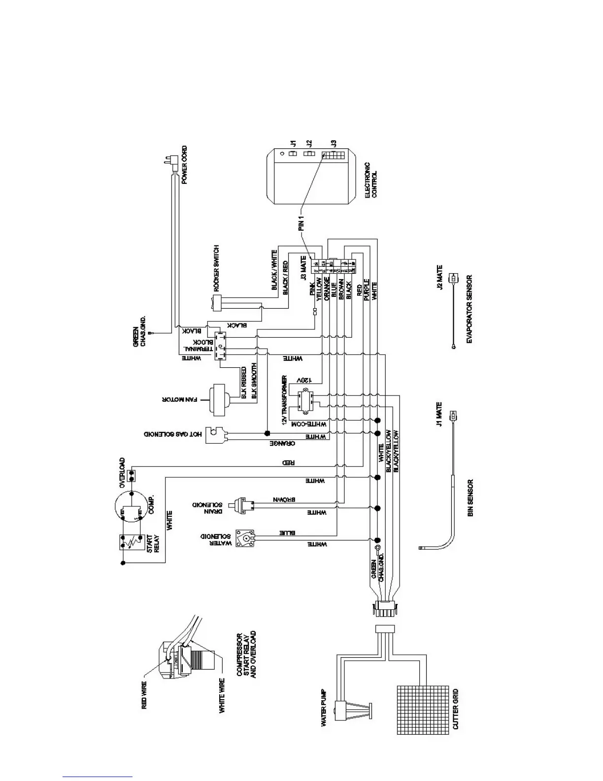
Figure 7.1: Ice Maker Wiring Diagram
WIRING

Other manuals for DCS RF151