EasyManua.ls Logo

Dean SCFD - Periodic Inspections and Stainless Steel Care

Dean SCFD
102 pages
Print Icon
To Next Page IconTo Next Page
To Next Page IconTo Next Page
To Previous Page IconTo Previous Page
To Previous Page IconTo Previous Page
Loading...
DECATHLON SERIES GAS FRYERS
CHAPTER 1: SERVICE PROCEDURES
1-43
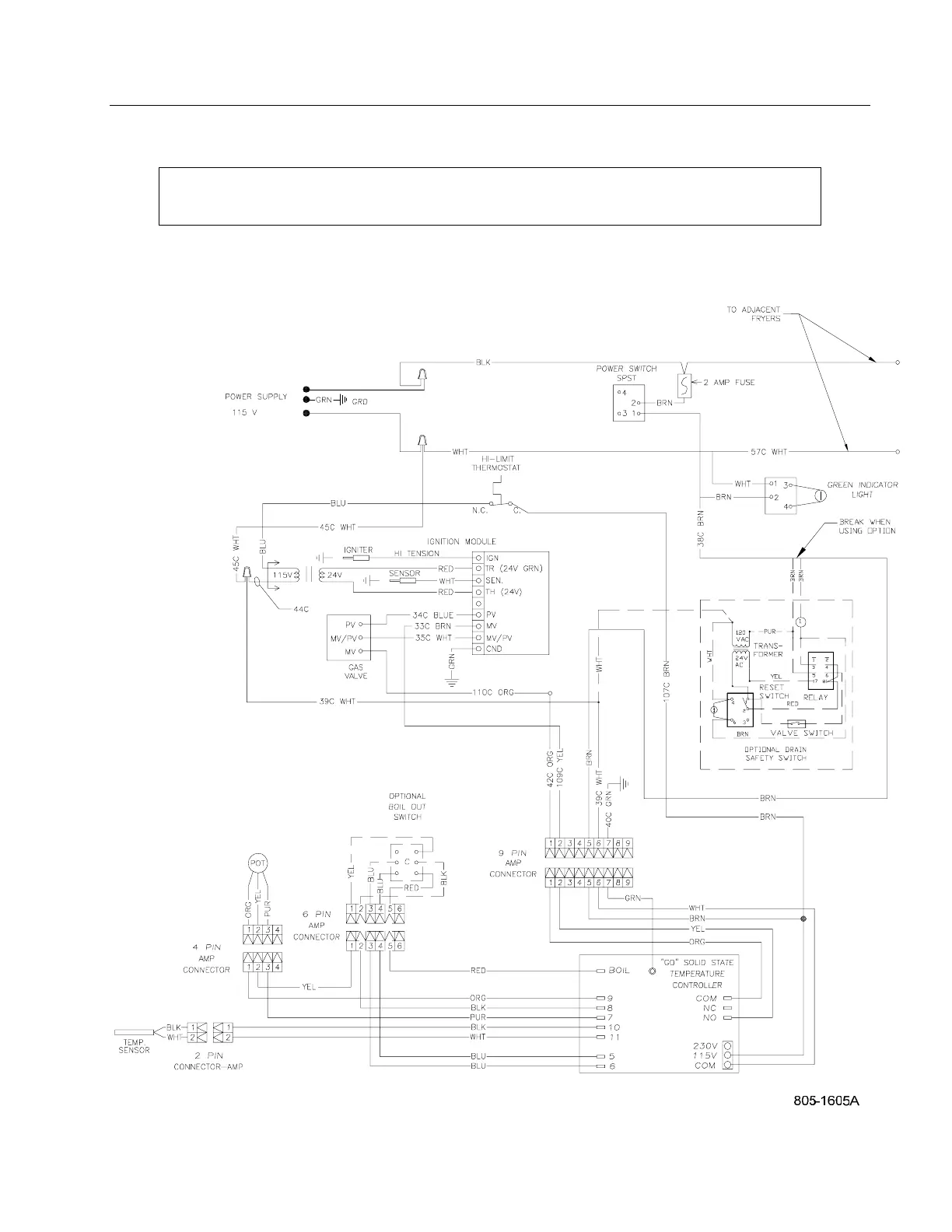
1.10 Wiring Diagrams
Note: The diagrams in this section depict wiring as of the date of manual publication.
It may not reflect design changes made to the equipment after publication. Refer to
the wiring diagram affixed to the unit when actually troubleshooting this equipment.
Decathlon, Electronic Ignition, Current Configuration
(Right/left sides are the same after Oct. 2005.)
PDF compression, OCR, web optimization using a watermarked evaluation copy of CVISION PDFCompressor

Other manuals for Dean SCFD

Related product manuals