EasyManua.ls Logo

Deif CSQ-3 - Settings

Deif CSQ-3
21 pages
Print Icon
To Next Page IconTo Next Page
To Next Page IconTo Next Page
To Previous Page IconTo Previous Page
To Previous Page IconTo Previous Page
Loading...
Page 8 of 21 Tel.: (+45) 9614 9614 Fax: (+45) 9614 9615 E-mail: deif@deif.com
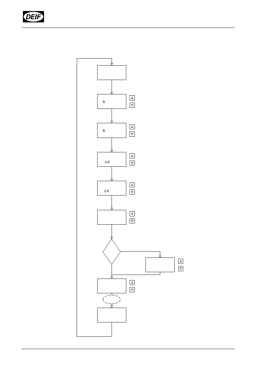
3.2 Settings
NORMAL
U min.
SET/VIEW
pos
S
ET/VIEW
NEG
SET/VIEW
tr
SET/ACTIVATE
DEAD-BUS
NORMAL
MODE:
SAVE
automatically
tr =
td
SET/VIEW
YES
NO
U max.
8