EasyManua.ls Logo

Dell N2048 - Page 86

Dell N2048
268 pages
Print Icon
To Next Page IconTo Next Page
To Next Page IconTo Next Page
To Previous Page IconTo Previous Page
To Previous Page IconTo Previous Page
Loading...
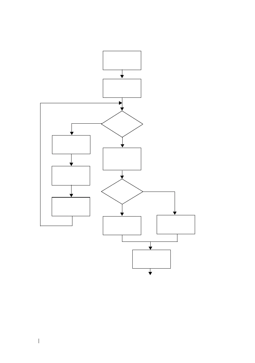
84 Guide de mise en route
Figure 1-9. Organigramme des procédures d'installation et de configuration
Connexion de
l'alimentation
et de la console
Mise sous tension
Choix de l'option 2
Menu d'amorçage
(fonctions
spéciales)
Redémarrage
Chargement du
programme de la
mémoire flash
vers la RAM
Configuration
initiale manuelle
Assistant de
configuration Easy
Setup
Configuration
avancée
Entrer
Entrer
dans l'Assistant ?
Oui
Non
Oui
Non
dans le menu
d'amorçage ?

Table of Contents

Other manuals for Dell N2048

Related product manuals