EasyManua.ls Logo

Delta AX-308EA0MA1T - Mc_Gearin

Delta AX-308EA0MA1T
370 pages
Print Icon
To Next Page IconTo Next Page
To Next Page IconTo Next Page
To Previous Page IconTo Previous Page
To Previous Page IconTo Previous Page
Loading...
AX-3 Series Operation Manual
7-72
_7
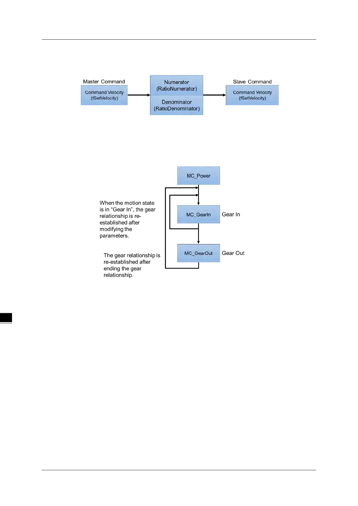
7.7.2.5 MC_GearIn
Use MC_GearIn instruction to control gear movement and cancel synchronization via MC_Gear Out instruction
In MC_GearIn, the master and slave axes, gear ratio numerator and gear ratio denominator, acceleration,
deceleration as well as jerk are specified.
The following diagram shows the execution steps of instructions for electronic gears:
When executing MC_GearIn, the slave axis enters the state of synchronized motion, while for MC_GearOut
execution, the slave axis shifts awaya from sync state and maintains instant velocity to continue the movement
and enters the state of continuous motion.
During synchronized motion, when executing MC_Stop on the slave axis, MC_GearIn is aborted while master
axis maintains the state of continuous motion and the slave axis enters to stopping state that will return to standstill
once MC_Stop is Done.
When slave axis is in synchronized motion state, its velocity may alter according to the master axis velocity and
gear ratio.
When both master and slave axes enters state of synchronization, use MC_SetPosition to prevent motors from
generating accidents due to high speed operation.
Using RatioNumerator, RatioDenominator in MC_GearIn to setup the gear ratio between master and slave
axes.
- When gear ratio is positive, the master and slave axes are moving in the same direction.

Table of Contents

Related product manuals