EasyManua.ls Logo

Delta VFD055C43A-21 - Page 356

Delta VFD055C43A-21
1259 pages
Print Icon
To Next Page IconTo Next Page
To Next Page IconTo Next Page
To Previous Page IconTo Previous Page
To Previous Page IconTo Previous Page
Loading...
Chapter 10 Digital KeypadC2000 Plus
10-11
4. After you press ENTER to delete <01 Control
Mode>, the <02 Maximum Operating
Frequency > automatically replaces <01
Control Mode>.
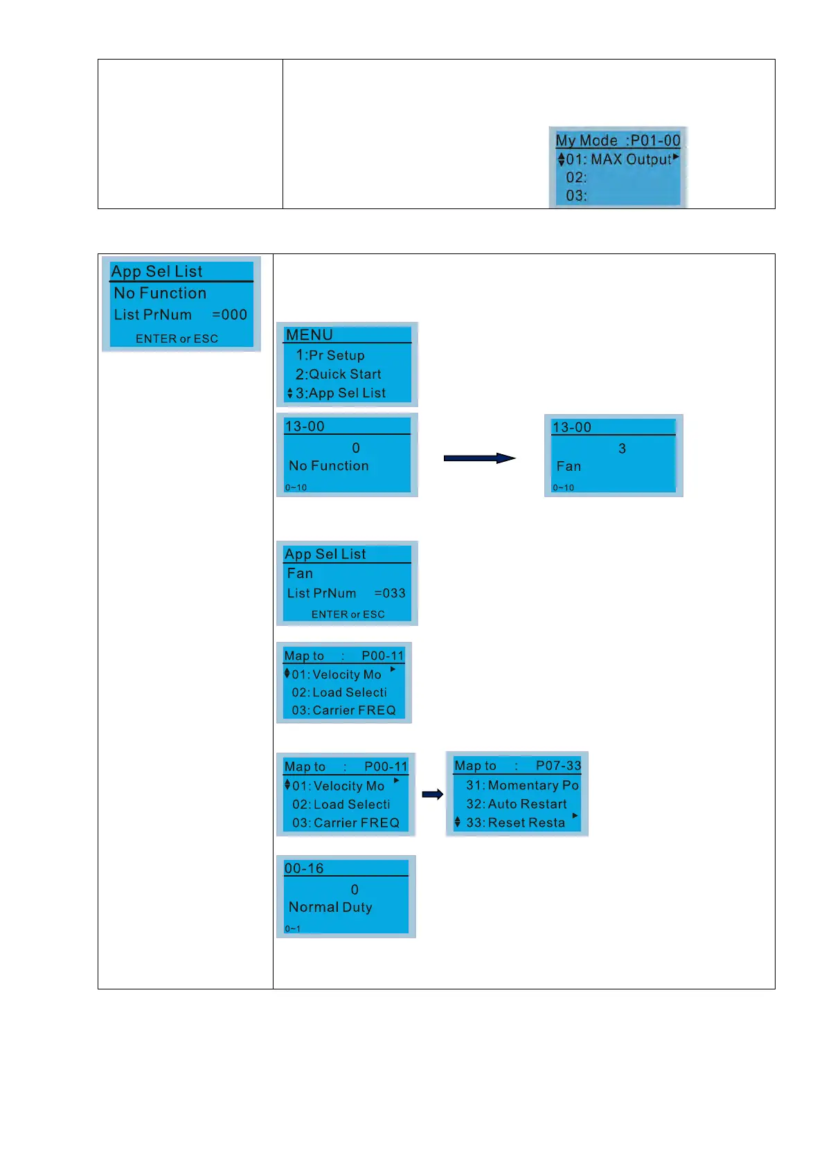
3. Application Selection List
This function enables you to select application and its parameters sets.
Example:
In the menu content, select 3: Application Selection List
Press ENTER to go into the Application Selection List
Select Application
Press ENTER to enter the application selection screen, and the selected
application industry is “Fan”.
Press ENTER to enter the Fan application screen.
Press the UP / DOWN keys to select the parameter to set.
Choose 0: Normal duty or 1: Heavy duty according to your needs, then press
ENTER.

Table of Contents

Related product manuals