EasyManua.ls Logo

Delta VFD055C43A-21 - Page 357

Delta VFD055C43A-21
1259 pages
Print Icon
To Next Page IconTo Next Page
To Next Page IconTo Next Page
To Previous Page IconTo Previous Page
To Previous Page IconTo Previous Page
Loading...
Chapter 10 Digital KeypadC2000 Plus
10-12
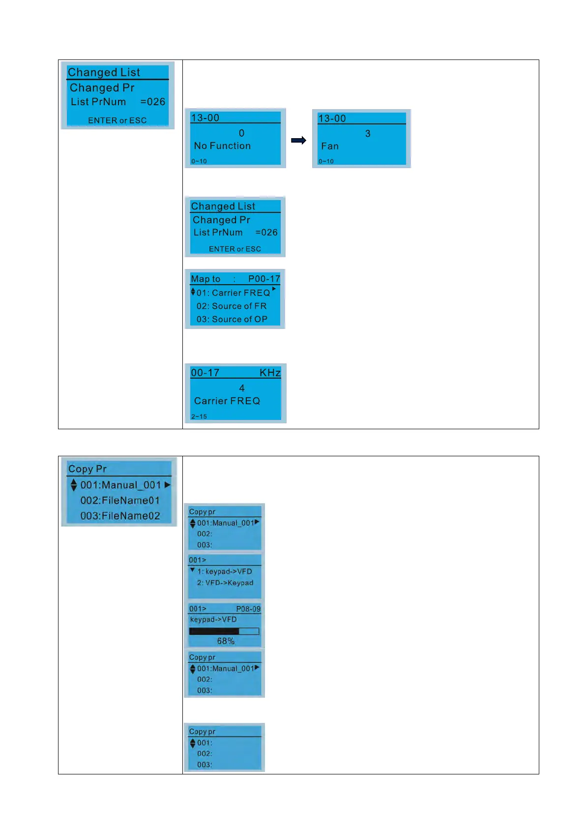
4. Changed List
This function records the parameters you have changed.
Example:
Set Pr.13-00 Application Selection = 3: Fan
Enter the changed list screen. List PrNum=026 means that there are 26
parameters that have been changed.
Press ENTER to enter the changed list screen.
Use the UP / DOWN keys to select the parameters to check or to change.
Press ENTER to enter the parameter.
5. Copy Parameter
Press ENTER to go to
001–004 content storage
Four groups of parameters are available to copy
The steps are shown in the example below.
Example: parameter saved in the motor drive.
1. Go to Copy Parameter
2. Select the parameter group to copy and press ENTER.
1. Select 1: keypadVFD
2. Press ENTER to go to the “keypadVFD” screen.
Begin copying parameters until it is done.
After copying is done, the keypad automatically returns to
this screen.
Example: parameter saved in the keypad.
1.
Go to Copy parameter
2. Select the parameter group to copy and press ENTER.

Table of Contents

Related product manuals