EasyManua.ls Logo

Delta VFD1100C43A-HS - Page 290

Delta VFD1100C43A-HS
814 pages
To Next Page IconTo Next Page
To Next Page IconTo Next Page
To Previous Page IconTo Previous Page
To Previous Page IconTo Previous Page
Loading...
Chapter 12 Description of Parameter SettingsC2000-HS
12.1-01-4
Output Frequency Upper Limit
Default: Depending
on the models
Settings 0.0–1500.0 Hz
The upper limit of setting range is the same as Pr. 01-00 maximum operation frequency.
Output Frequency Lower Limit
Default: 0.0
Settings 0.0–1500.0 Hz
The upper limit of setting range is the same as Pr. 01-00 maximum operation frequency.
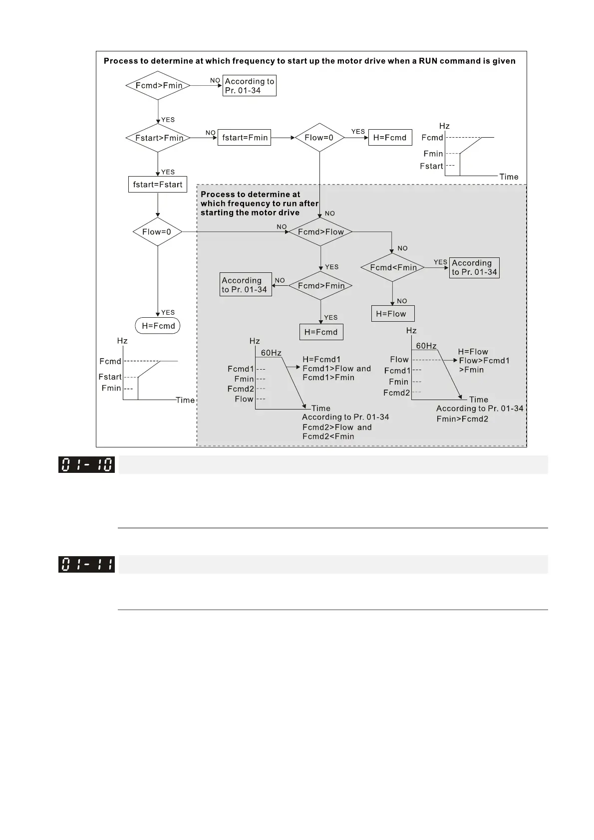
Use the upper and lower limit output frequency settings to limit the actual output frequency. If the
frequency setting is higher than the upper limit (Pr. 01-10), the drive uses the upper limit
frequency. If the output frequency is lower than lower limit (Pr. 01-11) and frequency setting is
higher than minimum frequency (Pr. 01-07), the drive uses the lower limit frequency. Set the
upper limit frequency > lower limit frequency (Pr. 01-10 setting value must be > Pr. 01-11 setting
value).
The upper output frequency limits the maximum output frequency of the drive. If the frequency
setting is higher than Pr. 01-10, the Pr. 01-10 setting limits the output frequency.
When the drive starts the slip compensation function (Pr. 07-27) or PID feedback control, the

Table of Contents

Related product manuals