EasyManua.ls Logo

Delta VFD1100C43A-HS - Page 477

Delta VFD1100C43A-HS
814 pages
To Next Page IconTo Next Page
To Next Page IconTo Next Page
To Previous Page IconTo Previous Page
To Previous Page IconTo Previous Page
Loading...
Chapter 12 Description of Parameter SettingsC2000-HS
12.2-00-7
System Control
Default: 0000h
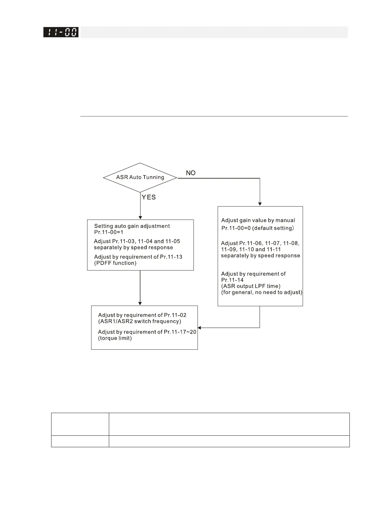
Settings bit0: Auto-tuning for ASR and APR
bit1: Inertia estimate (only in FOCPG mode)
bit2: Zero servo
bit6: 0Hz linear-cross
bit7: Save or do not save the frequency
bit8: Maximum speed for point-to-point position control
bit0=0: Manual adjustment for ASR and APR gain, Pr.11-06–Pr.11-11 are valid and
Pr.11-03–Pr.11-05 are invalid.
bit0=1: Auto-tuning for ASR and APR gain, the system automatically generates an ASR setting,
Pr.11-06–Pr.11-11 are invalid and Pr.11-03–Pr.11-05 are valid.
When the drive needs to keep a certain torque at zero-speed, or it needs a steady frequency
output at extreme low speed, increase Pr.11-05 zero-speed bandwidth appropriately. When the
speed is in high-speed area, if the output current trembles seriously and makes the drive vibrate,
then decrease the high-speed bandwidth.
For example:
Manual gain
Response:
[Pr.11-10, Pr.11-11] > [Pr.11-06, Pr.11-07] > [Pr.11-08, Pr.11-09]
Auto gain Pr.11-05 = 15 Hz, Pr.11-03 = 10 Hz, Pr.11-04 = 8 Hz

Table of Contents

Related product manuals