EasyManua.ls Logo

Delta VFD300CP4EB-21 - Page 381

Delta VFD300CP4EB-21
868 pages
Print Icon
To Next Page IconTo Next Page
To Next Page IconTo Next Page
To Previous Page IconTo Previous Page
To Previous Page IconTo Previous Page
Loading...
Chapter 12 Description of Parameter SettingsCP2000
12.1-01-5
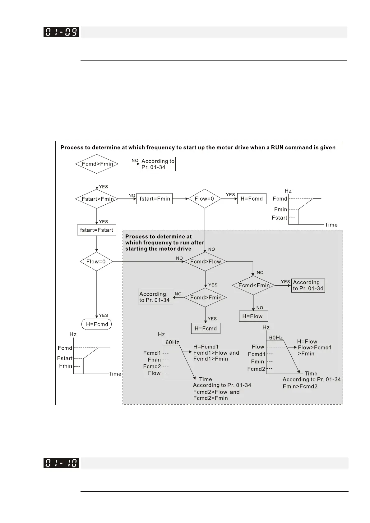
Start-Up Frequency
Default: 0.50
Settings 0.00–599.00 Hz
When the starting frequency is higher than the minimum output frequency, the drives’ output is
from the starting frequency to the setting frequency. Refer to the following diagram for details.
Fcmd: frequency command
Fstart: start-up frequency (Pr.01-09)
fstart: actual start-up frequency of drive
Fmin: 4th output frequency setting (Pr.01-07 / Pr.01-41)
Flow: output frequency lower limit (Pr.01-11)
When Fcmd > Fmin and Fcmd < Fstart:
If Flow < Fcmd, drive runs directly by Fcmd.
If Flow ≥ Fcmd, drive runs by Fcmd, then rises to Flow according to acceleration time.
The output frequency goes directly to 0 when decelerating to Fmin.
Output Frequency Upper Limit
Default: 599.00
Settings 0.00–599.00 Hz

Table of Contents

Related product manuals