EasyManua.ls Logo

Delta VFD300CP4EB-21 - Page 452

Delta VFD300CP4EB-21
868 pages
Print Icon
To Next Page IconTo Next Page
To Next Page IconTo Next Page
To Previous Page IconTo Previous Page
To Previous Page IconTo Previous Page
Loading...
Chapter 12 Description of Parameter SettingsCP2000
12.1-06-4
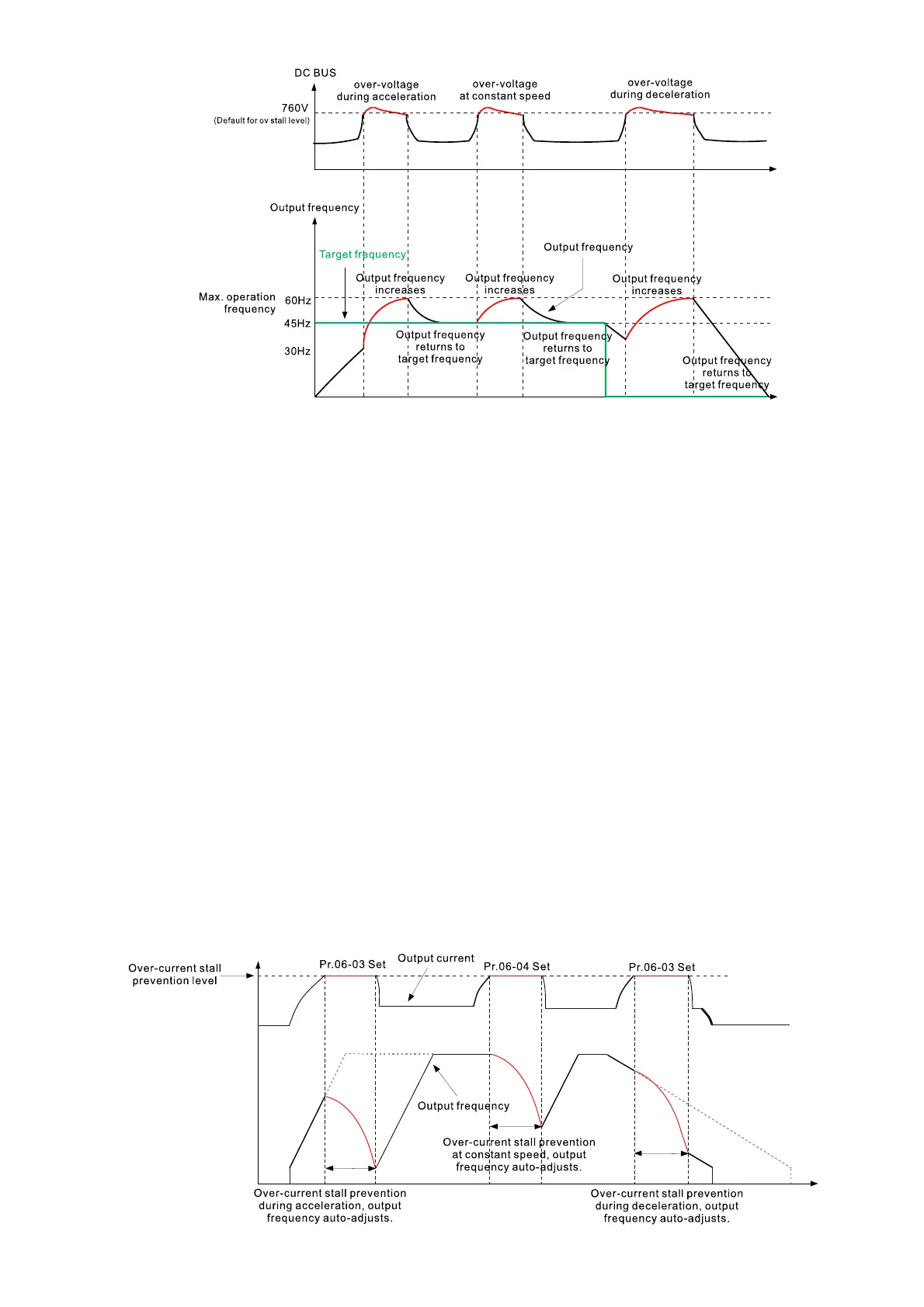
Traditional over-current stall prevention
When the output current exceeds the over-current stall prevention level (Pr.06-03) during
acceleration, the output frequency stops accelerating. The output frequency continues to
accelerate when the output current drops below the stall prevention level to protect the drive.
When the output current exceeds the over-current stall prevention during operation (Pr.06-04),
the output frequency decreases according to the setting for acceleration / deceleration time
selection for over-current stall prevention at constant speed (Pr.06-05). When the output current
drops below the stall prevention level, the output frequency accelerates to the target frequency
according to its previous set acceleration time.
Smart over-current stall prevention
Adopts closed-loop control. It takes the setting for Pr.06-03 over-current stall prevention during
acceleration as target command during acceleration and deceleration, and takes Pr.06-04
over-current stall prevention during operation as target command at constant speed. When the
output current exceeds the stall prevention level, the controller decreases the output frequency
gradually according to the closed-loop response until the current drops below the stall
prevention level, and returns to target frequency based on the previous setting when the current
is lower than the stall prevention level. If the output current is still higher than the stall prevention
level during the adjustment, the output frequency decreases to the minimum output frequency at
0.5 Hz.

Table of Contents

Related product manuals