EasyManua.ls Logo

Delta VFD300CP4EB-21 - Page 713

Delta VFD300CP4EB-21
868 pages
Print Icon
To Next Page IconTo Next Page
To Next Page IconTo Next Page
To Previous Page IconTo Previous Page
To Previous Page IconTo Previous Page
Loading...
Chapter 16 PLC Function ApplicationsCP2000
16-30
Example
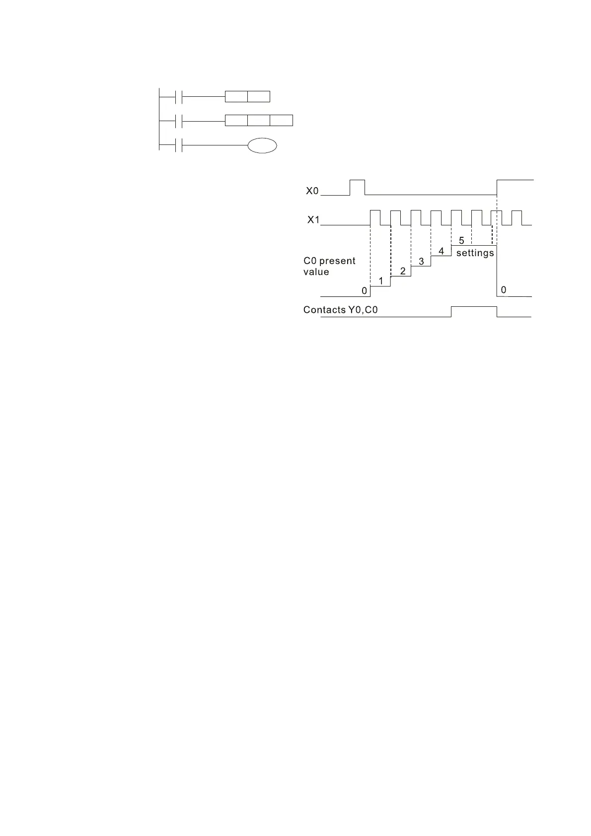
LD X0
X0
Y0
CNT C0 K5
X1
RST
C0
C0
RST C0
LD X1
CNT C0 K5
LD C0
OUT Y0
1. When X0=On and the RST command is
executed, the current value of C0 will
revert to 0, and the output contact will
revert to Off.
2. When X1 changes from Off→On, the
current value of the counter will execute
an increase (add one).
3. When the count of counter C0 reaches the
set value K5, the contact C0 will come On,
and the current value of C0 set value
=K5. Afterwards, signal C0 triggered by X1
cannot be received, and the current value
of C0 will remain K5.

Table of Contents

Related product manuals