EasyManua.ls Logo

Denon DCM-390 - Connecting the Unit; Cable Indications and Signal Direction; Digital Output Connections; Analog Connection to Amplifier

Denon DCM-390
16 pages
Print Icon
To Next Page IconTo Next Page
To Next Page IconTo Next Page
To Previous Page IconTo Previous Page
To Previous Page IconTo Previous Page
Loading...
Connections
ENGLISH
ENGLISH
Signal directionAudio cable
6
Cable indications
Connections
NOTE:
Do not plug in the power supply cord until all connections have been completed.
When making connections, also refer to the operating instructions of the other components.
Be sure to connect the left and right channels properly (left with left, right with right).
Making connections with the power turned on could result in noise or damage the speakers.
Bunching the power supply cords and connection cables together could result in humming or noise.
Connect using the connection cables shown below.
Analog connections (Stereo)
A
R
L
R
L
Pin-plug cable
Digital connections (Optical)
C
Optical fiber cable
Audio signal
OUT IN
(White)
(Red)
B
C
OPTICAL
IN
COAXIAL
IN
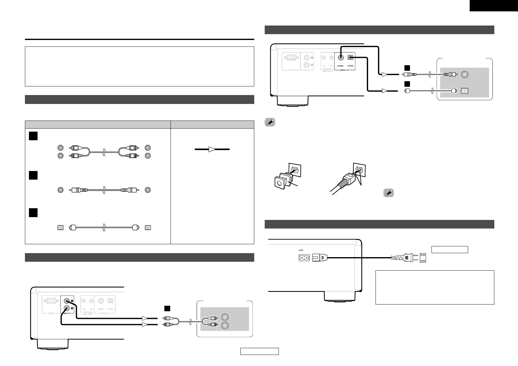
Digital connections
CD recorder etc.
(Orange)
Digital connections (Coaxial)
B
Coaxial cable (75 /ohms pin-plug cable)
Digital signals are output from optical terminal and coaxial terminal with parallel.
A
R
L
AUDIO IN
R
L
R
L
Analog connections
Stereo amplifier
Use the included pin-plug cable to connect the left (L) and right (R) output terminal (LINE OUT) of the CD
Player to the CD, AUX or TAPE PLAY left (L) and right (R) input terminal of the amplifier.
¢ When connecting the OPTICAL digital output connector with an optical
transmission cable (commercially available)
Protective cap
Match the
shapes
Remove the protective cap, match the shapes then
insert firmly all the way in.
Store the protective cap in a safe place so as not
to lose it, and use it when not using the terminal.
Connecting the power supply cord
AC 120 V, 60 Hz
AC outlet
NOTE:
Insert the plugs securely. Incomplete connections
will result in the generation of noise.
Do not unplug the power supply cord while the
set is operating.
1.DCM-390_290_ENG_Last 06.4.13 4:34 PM Page 6

Other manuals for Denon DCM-390

Related product manuals