EasyManua.ls Logo

Denon DRS-810 - Page 13

Denon DRS-810
36 pages
Print Icon
To Next Page IconTo Next Page
To Next Page IconTo Next Page
To Previous Page IconTo Previous Page
To Previous Page IconTo Previous Page
Loading...
LO313S
AdvV1L
“91S
O3u
rh
iS
dvui
Svid
FLAW
ANID
1
[ae
‘Lad
ASNAS
'W
soca
(2)
4no
9
S3NOHd
OLUA
“OA
e1eol
Ss
eOlLy
pOSDI
dwv
NIVD
£93738
Yy3LSWN
=
YSLSW
YOLINOW
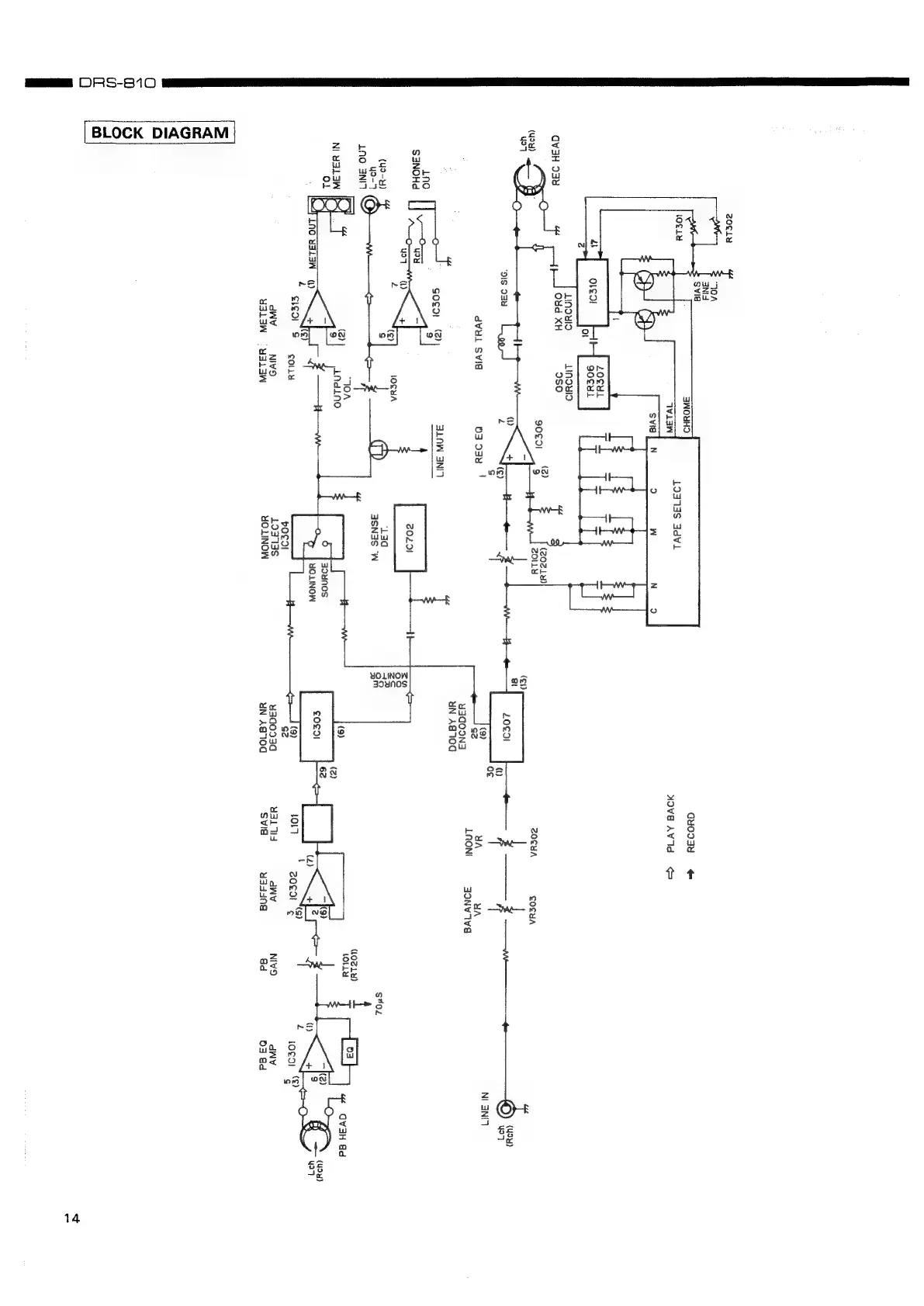
[BLOCK
DIAGRAM
|
ANdLAO
.
aounos
ae
YOLINOW
QYO0Su
«&
WOVE
AV
Id
zoel
“TOA
Nid
5
svia
1
Avian
sve
2
W
Cb
t
2OCYL
OLE
s0cuL
=
at
LINDO
LINDUID
GV3H
93u
Od
XH
oso
(20Z.1u)
(usw)
an
SOE
ZzOolLy
47]
{
Ww
O
TT
O
ZOcun
EORUA
(0
at
z
20¢o1
w
aor
rs
**
LAON
iw
Gaaaots
JONV
Ive
uN
AB
100
eo
a
25
ao
mM
{9)
(2)
|
tal
6%
9)
ee
|
oe
2
3)
1017
zocor
2
4300930
waL
id
dv
uN
AB
100
Svie
wading
(uou)
uot
NIANIT
soz
(log
Lu}
t
toile
OV3H
Gd
1o¢a)
*)
NIVS
dnv
ad
03
Gd
14

Other manuals for Denon DRS-810

Related product manuals